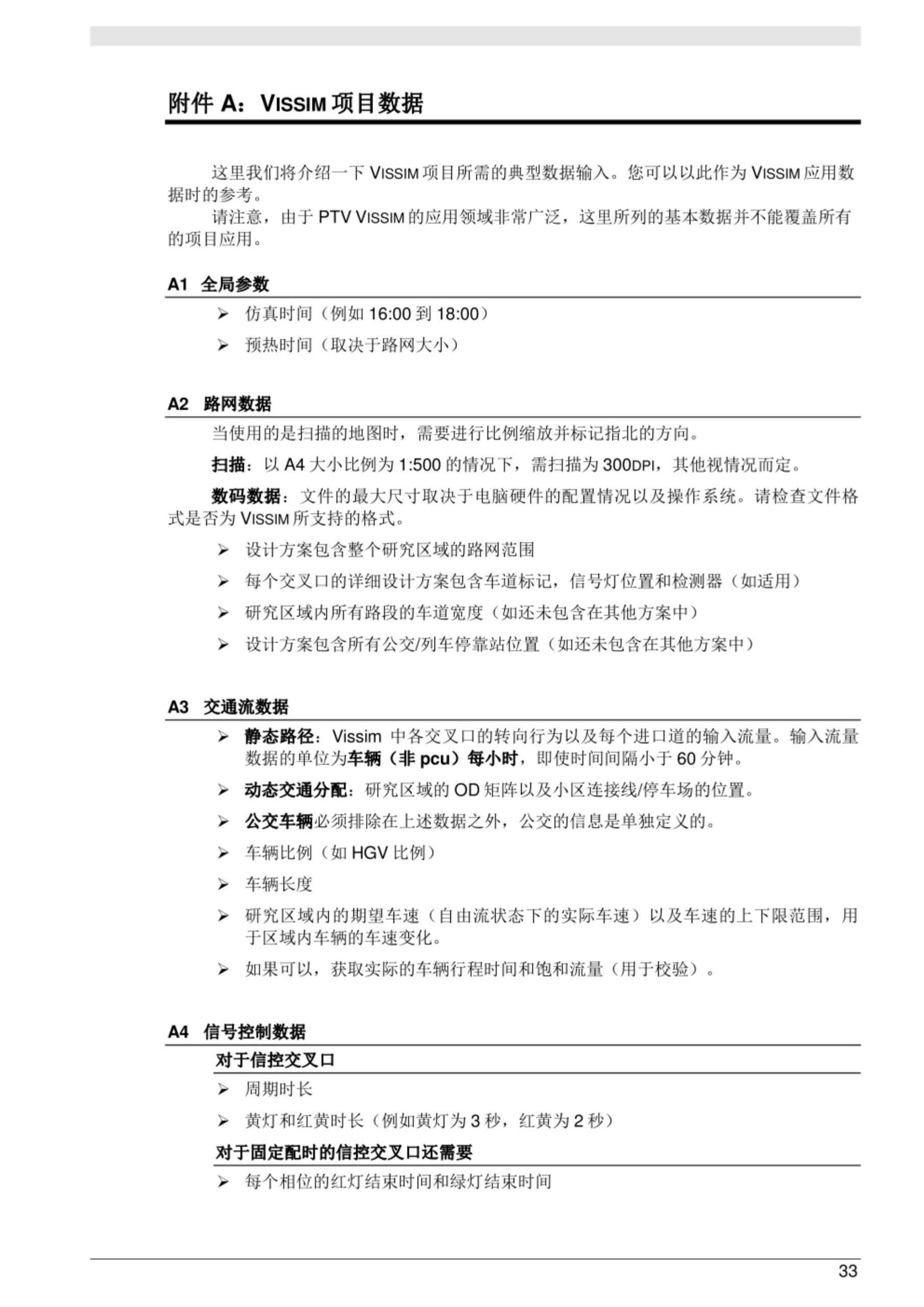
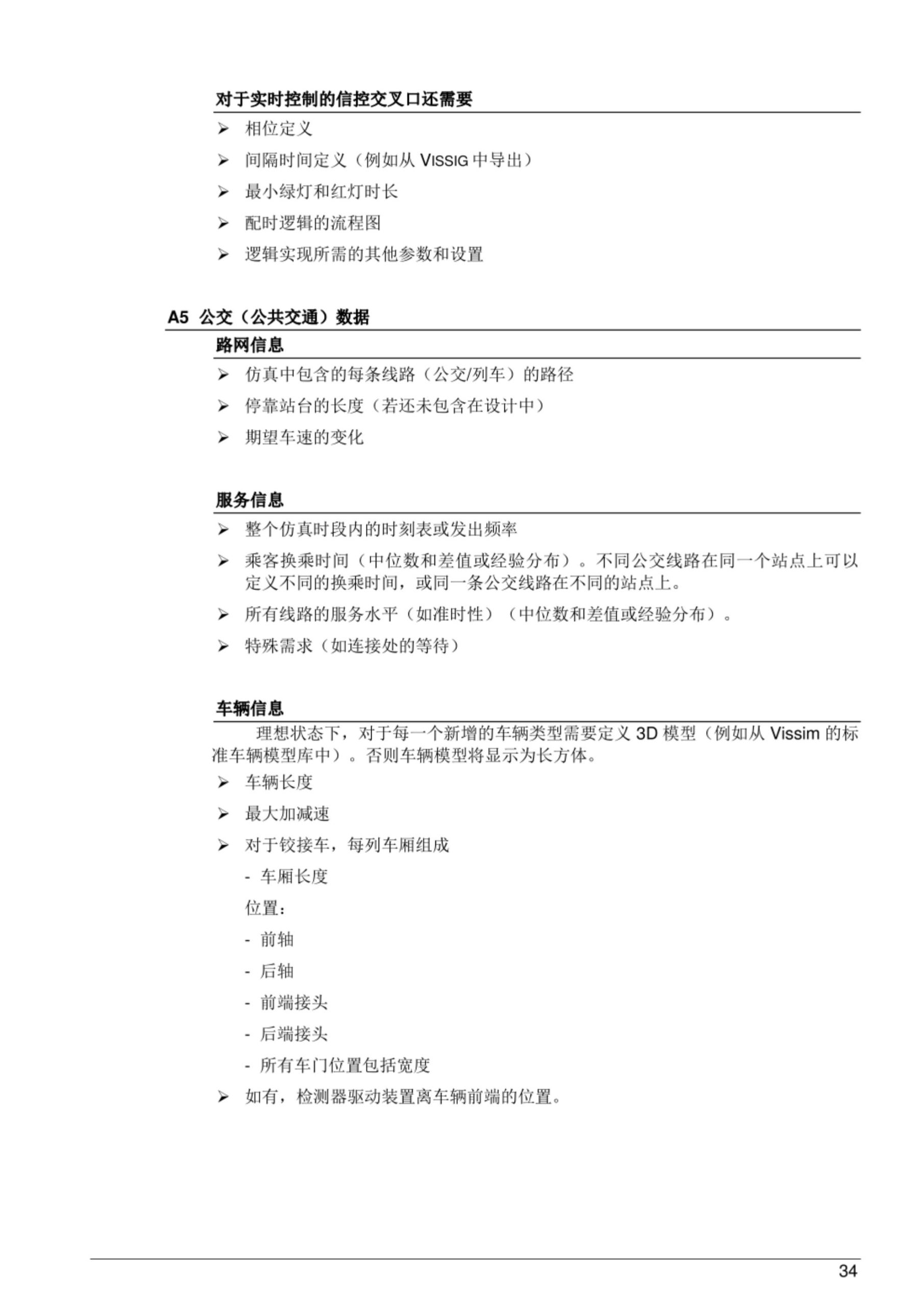
*本来是想用vissim写个论文的,奈何学的教程是基于学习版的vissim2022,只能支持600s的仿真,仿真出来的结果有点难以下结论,转而打算两条路,一是降级到vissim4.3(远古时代),二是学习sumo(开源)。不过学过的不能忘记,先把现在学到的vissim使用做一个记录。其中部分操作由于所依托项目不需要,所以暂时没有进一步学习,这里只是简单记录。*下方附上所学习的视频来源。文末会附上找到的一份简明教程。
2022版学习视频在b站:Vissim软件介绍_哔哩哔哩_bilibili
第一步 关于界面

左侧一列类似于CAD的图层管理器,选中某一行之后,可以在图形界面右键新建相关内容,例如路段、减速段等,下方列表方便输入基本参数和观察输出结果。注意每一行前面的小锁头,在不选择指定行时,可以锁定或解除锁定,类似CAD操作。
第二步 导入底图

选择 背景图片 ,在图形界面右键,选择 添加背景图片。这里可以添加各种格式的图片,但是需要调整比例。建议导入CAD文件,例如.dwg、.dxf。
第三步 基本数据设置

在 基本数据 中,可以设置车辆类型、类别、驾驶行为等多种车辆,还有速度分布等内容,设置基本数据,或者添加所需要自定义的内容,具体操作在下方表格中。
第四步 路段绘制

选择 路段 然后Ctrl+右键,拖动即可生成一个路段,松手自动弹出设置界面,修改宽度、车道数、路段行为等
Ctrl+左键 拖拉,可以复制路段
右键路段,有多种操作,常用的有插入车道、反方向等

连接器设置:如果有两条路段需要连接,Ctrl+右键,拖动第一条的起点,拉到合流路段的某一位置,松手弹出连接器界面。这里连接的位置很关键,否则后面要对连接器插点调整

添加节点:alt/ctrl +右键,添加节点,类似于CAD多段线操作。
对于==同一段路段==,可以alt+左键,从第一段直线拉到第二段直线,弹出多义线设置,类似多段线创建多个端点,确认之后,可以提高路段流畅度


这里,还可以考虑开发程序,从CAD文件中读取节点坐标信息,并编译为路网文件inpx(xml文件),文末会附上粗糙的代码,后续有待优化(如果继续使用vissim)。
第五步 期望速度设置
点击 交通 车辆组成,设置车型以及期望速度,这个是没有经过限速段时候的正常期望速度,并不一定是固定数值,前面的期望速度分布设置,对期望速度有上下限区间设置。


第六步 仿真参数
这里由于所研究的项目是高速公路,因此没有信号灯,所以关于信号控制相关的内容没有详细学习,后续有需要时会做学习。关于仿真参数,受影响最大的就是仿真时间,这里学习版支持到600s。其余的参数可以尽量按推荐值来取,不做更改。

第七步 限速段设置
这一步开始前建议锁定背景图片和路段图层。
点击 减速区域 ,右键路网编辑界面的路段,添加减速区域,拖动,设置相关信息。这里要注意 期望速度决策点和减速区域的区别。例如期望速度是120km/h,但某个路段范围内需要车辆限速到80km/h,车辆驶过这段路之后再次恢复为120km/h,那么:
当设置为 减速区域,此时车辆行驶情况为 120的速度逐渐减小,到减速区域起点位置时刚好为80,然后以80速度开始驶过,处减速区域后逐步恢复到120;
如果设置为期望速度决策点,那么车辆将会在驶过决策点之后开始减速,并最终以80的速度行驶


这里要注意,减速带设置时,下方可能是空白,右键添加车辆类别即可
第八步 仿真
点击菜单栏下方的蓝色按键,可以进行连续仿真或单步仿真,仪表盘符号可以加速仿真进度。

点开 评估配置,设置需要评估的对象内容,结果会显示在下方列表



右键下方表格的某一列,可以同步输出仿真结果的图表。也可以在仿真结束后,点击保存文件,可以输出.att文件,用Excel打开编辑处理。

结语
这两天的学习内容大致如上,还有很多东西没有学习。接下来附上节点坐标转inpx的代码(待优化),以及vissim8的简明教程(多图)。
附件一:节点坐标转inpx的代码
(待优化,有不少内容可能没修改。测试中提取CAD多段线xy坐标文件四份,分别为L1~L4.csv)
inpx文件开头:
<?xml version="1.0" encoding="UTF-8" standalone="no"?>
<network version="900" vissimVersion="2022.00-03 [238688]">
<anmDefaults colorDistr="1" crosswalkDisplayType="1" hgvPowerDistr="2" hgvWeightDistr="2" level="1" linkDisplayType="1" panmFilename="" panmRoutesFilename="" pedestrianVehicleType="510" zoneConnectorDisplayType="1">
<anmDefaultDrivingBehavior>
<anmDefaultDrivingBehavior anmDrivBehavDefType="NONE" drivBehav="1"/>
<anmDefaultDrivingBehavior anmDrivBehavDefType="URBAN" drivBehav="1"/>
<anmDefaultDrivingBehavior anmDrivBehavDefType="RIGHTLEFTSIDE" drivBehav="2"/>
<anmDefaultDrivingBehavior anmDrivBehavDefType="HIGHWAY" drivBehav="3"/>
<anmDefaultDrivingBehavior anmDrivBehavDefType="PEDESTRIANS" drivBehav="4"/>
<anmDefaultDrivingBehavior anmDrivBehavDefType="BICYCLELANE" drivBehav="5"/>
</anmDefaultDrivingBehavior>
<vehicleCategoryANMDefaults>
<vehicleCategoryANMDefaults desAccelFunc="1" desDecelFunc="1" maxAccelFunc="1" maxDecelFunc="1" modelDistr="10" occupDistr="1" vehCat="CAR"/>
<vehicleCategoryANMDefaults desAccelFunc="2" desDecelFunc="2" maxAccelFunc="2" maxDecelFunc="2" modelDistr="20" occupDistr="1" vehCat="HGV"/>
<vehicleCategoryANMDefaults desAccelFunc="3" desDecelFunc="3" maxAccelFunc="3" maxDecelFunc="3" modelDistr="30" occupDistr="1" vehCat="BUS"/>
<vehicleCategoryANMDefaults desAccelFunc="4" desDecelFunc="4" maxAccelFunc="4" maxDecelFunc="4" modelDistr="40" occupDistr="1" vehCat="TRAM"/>
<vehicleCategoryANMDefaults desAccelFunc="5" desDecelFunc="5" maxAccelFunc="5" maxDecelFunc="5" modelDistr="100" occupDistr="1" vehCat="PEDESTRIAN"/>
<vehicleCategoryANMDefaults desAccelFunc="6" desDecelFunc="6" maxAccelFunc="6" maxDecelFunc="6" modelDistr="61" occupDistr="1" vehCat="BIKE"/>
</vehicleCategoryANMDefaults>
</anmDefaults>
<areaBehaviorTypes>
<areaBehaviorType name="Elevator (In Cab)" no="1">
<areaBehavTypeElements>
<areaBehaviorTypeElement pedClass="10" timeInt="8 0" walkBehav="2"/>
<areaBehaviorTypeElement pedClass="30" timeInt="8 0" walkBehav="2"/>
</areaBehavTypeElements>
</areaBehaviorType>
<areaBehaviorType name="Elevator (Alighting)" no="2">
<areaBehavTypeElements>
<areaBehaviorTypeElement pedClass="10" timeInt="8 0" walkBehav="3"/>
<areaBehaviorTypeElement pedClass="30" timeInt="8 0" walkBehav="3"/>
</areaBehavTypeElements>
</areaBehaviorType>
</areaBehaviorTypes>
<backgroundImages>
<backgroundImage anisoFilt="true" level="1" no="1" pathFilename="#data#调流仿真2.dwg" res3D="HIGH" tileSizeHoriz="512" tileSizeVert="512" type="FROMFILE" zOffset="-0.2">
<coordBL x="540376.39434039546" y="3999136.4720017882"/>
<coordTR x="540458.78638239694" y="3999878.1688404186"/>
</backgroundImage>
</backgroundImages>
<colorDistributions>
<colorDistribution name="Default" no="1">
<colorDistrEl>
<colorDistributionElement color="ff000000" share="1"/>
<colorDistributionElement color="ffd62828" share="1"/>
<colorDistributionElement color="ffffffff" share="1"/>
<colorDistributionElement color="ff1543b6" share="1"/>
<colorDistributionElement color="ffd1d1d1" share="1"/>
<colorDistributionElement color="ff5f5f5f" share="0.5"/>
<colorDistributionElement color="ff148e47" share="0.25"/>
<colorDistributionElement color="ff0080ff" share="0.25"/>
<colorDistributionElement color="fffeff60" share="0.1"/>
<colorDistributionElement color="ffffa13d" share="0.1"/>
</colorDistrEl>
</colorDistribution>
<colorDistribution name="Bike" no="60">
<colorDistrEl>
<colorDistributionElement color="ff000000" share="0.1"/>
<colorDistributionElement color="ff1a6141" share="0.8"/>
<colorDistributionElement color="ffe00000" share="0.3"/>
<colorDistributionElement color="ffdbdbdb" share="0.4"/>
<colorDistributionElement color="ffffffff" share="0.1"/>
<colorDistributionElement color="ff004080" share="0.5"/>
<colorDistributionElement color="ff730c0c" share="0.4"/>
</colorDistrEl>
</colorDistribution>
<colorDistribution name="Shirt Man" no="101">
<colorDistrEl>
<colorDistributionElement color="ffc9dade" share="1"/>
<colorDistributionElement color="ffff8040" share="0.3"/>
<colorDistributionElement color="ffffffff" share="1"/>
<colorDistributionElement color="ff000000" share="1"/>
<colorDistributionElement color="ff5765a8" share="1"/>
<colorDistributionElement color="ff82486c" share="0.7"/>
<colorDistributionElement color="ff235c34" share="0.7"/>
<colorDistributionElement color="ffffffc4" share="0.5"/>
<colorDistributionElement color="ff4286bd" share="1"/>
</colorDistrEl>
</colorDistribution>
<colorDistribution name="Hair Man" no="102">
<colorDistrEl>
<colorDistributionElement color="ff000000" share="1"/>
<colorDistributionElement color="ff804000" share="1"/>
<colorDistributionElement color="ff504530" share="1"/>
<colorDistributionElement color="ffe4c07c" share="0.5"/>
</colorDistrEl>
</colorDistribution>
<colorDistribution name="Trousers Man" no="103">
<colorDistrEl>
<colorDistributionElement color="ff2e2f52" share="1"/>
<colorDistributionElement color="ffffffff" share="1"/>
<colorDistributionElement color="ff1e2362" share="1"/>
<colorDistributionElement color="ff4885b7" share="1"/>
<colorDistributionElement color="ff000000" share="1"/>
<colorDistributionElement color="ffd92626" share="0.5"/>
<colorDistributionElement color="ff919191" share="0.5"/>
</colorDistrEl>
</colorDistribution>
<colorDistribution name="Shoes Man" no="104">
<colorDistrEl>
<colorDistributionElement color="ff000000" share="1"/>
<colorDistributionElement color="ff804000" share="1"/>
<colorDistributionElement color="ff808080" share="1"/>
<colorDistributionElement color="ffffffff" share="1"/>
<colorDistributionElement color="ff000037" share="1"/>
<colorDistributionElement color="ff400000" share="1"/>
</colorDistrEl>
</colorDistribution>
<colorDistribution name="Shirt Woman" no="201">
<colorDistrEl>
<colorDistributionElement color="ffd2ffff" share="1"/>
<colorDistributionElement color="ffff8040" share="1"/>
<colorDistributionElement color="ffffffff" share="1"/>
<colorDistributionElement color="ffd02f88" share="1"/>
<colorDistributionElement color="ff000000" share="1"/>
<colorDistributionElement color="ff5765a8" share="1"/>
<colorDistributionElement color="ffff8080" share="0.5"/>
<colorDistributionElement color="ffa5ebbb" share="0.5"/>
<colorDistributionElement color="ffffffc4" share="0.5"/>
<colorDistributionElement color="ff4286bd" share="1"/>
</colorDistrEl>
</colorDistribution>
<colorDistribution name="Hair Woman" no="202">
<colorDistrEl>
<colorDistributionElement color="ff000000" share="1"/>
<colorDistributionElement color="ff804000" share="1"/>
<colorDistributionElement color="ff504530" share="1"/>
<colorDistributionElement color="ffe4c07c" share="0.5"/>
</colorDistrEl>
</colorDistribution>
<colorDistribution name="Trousers Woman" no="203">
<colorDistrEl>
<colorDistributionElement color="ff2e2f52" share="1"/>
<colorDistributionElement color="ffffffff" share="1"/>
<colorDistributionElement color="ff1e2362" share="1"/>
<colorDistributionElement color="ff4885b7" share="1"/>
<colorDistributionElement color="ffffffd2" share="0.5"/>
<colorDistributionElement color="ffd92626" share="1"/>
<colorDistributionElement color="ffff8040" share="0.5"/>
<colorDistributionElement color="ff275828" share="0.5"/>
<colorDistributionElement color="ff533c2d" share="0.5"/>
</colorDistrEl>
</colorDistribution>
<colorDistribution name="Shoes Woman" no="204">
<colorDistrEl>
<colorDistributionElement color="ff135ecc" share="1"/>
<colorDistributionElement color="ff804000" share="1"/>
<colorDistributionElement color="ffb64d49" share="1"/>
<colorDistributionElement color="ffffffff" share="1"/>
<colorDistributionElement color="ff000037" share="1"/>
<colorDistributionElement color="ffdabe96" share="1"/>
<colorDistributionElement color="ffde6c27" share="1"/>
<colorDistributionElement color="ff8989b8" share="0.5"/>
<colorDistributionElement color="fffffdce" share="1"/>
<colorDistributionElement color="ff0080c0" share="1"/>
</colorDistrEl>
</colorDistribution>
</colorDistributions>
<desAccelerationFunctions>
<desAccelerationFunction name="Car" no="1">
<accelFuncDataPts>
<accelerationFunctionDataPoint x="0" y="3" yMax="3.5" yMin="1.96"/>
<accelerationFunctionDataPoint x="10" y="2.7" yMax="3.5" yMin="1.493"/>
<accelerationFunctionDataPoint x="20" y="2.286" yMax="3.5" yMin="1.3"/>
<accelerationFunctionDataPoint x="30" y="1.968" yMax="3.5" yMin="1.152"/>
<accelerationFunctionDataPoint x="40" y="1.7" yMax="3.5" yMin="1.027"/>
<accelerationFunctionDataPoint x="50" y="1.464" yMax="3.273" yMin="0.917"/>
<accelerationFunctionDataPoint x="60" y="1.314" yMax="2.918" yMin="0.817"/>
<accelerationFunctionDataPoint x="70" y="1.245" yMax="2.59" yMin="0.725"/>
<accelerationFunctionDataPoint x="80" y="1.176" yMax="2.286" yMin="0.64"/>
<accelerationFunctionDataPoint x="90" y="1.107" yMax="2" yMin="0.56"/>
<accelerationFunctionDataPoint x="100" y="1.038" yMax="1.73" yMin="0.484"/>
<accelerationFunctionDataPoint x="110" y="0.969" yMax="1.614" yMin="0.452"/>
<accelerationFunctionDataPoint x="120" y="0.899" yMax="1.499" yMin="0.42"/>
<accelerationFunctionDataPoint x="130" y="0.83" yMax="1.384" yMin="0.387"/>
<accelerationFunctionDataPoint x="140" y="0.761" yMax="1.268" yMin="0.355"/>
<accelerationFunctionDataPoint x="150" y="0.692" yMax="1.153" yMin="0.323"/>
<accelerationFunctionDataPoint x="160" y="0.623" yMax="1.038" yMin="0.291"/>
<accelerationFunctionDataPoint x="170" y="0.553" yMax="0.922" yMin="0.258"/>
<accelerationFunctionDataPoint x="180" y="0.484" yMax="0.807" yMin="0.226"/>
<accelerationFunctionDataPoint x="190" y="0.415" yMax="0.692" yMin="0.194"/>
<accelerationFunctionDataPoint x="200" y="0.346" yMax="0.577" yMin="0.161"/>
<accelerationFunctionDataPoint x="210" y="0.277" yMax="0.461" yMin="0.129"/>
<accelerationFunctionDataPoint x="220" y="0.208" yMax="0.346" yMin="0.097"/>
<accelerationFunctionDataPoint x="230" y="0.138" yMax="0.231" yMin="0.065"/>
<accelerationFunctionDataPoint x="240" y="0.069" yMax="0.115" yMin="0.032"/>
<accelerationFunctionDataPoint x="250" y="0" yMax="0" yMin="0"/>
</accelFuncDataPts>
</desAccelerationFunction>
<desAccelerationFunction name="HGV" no="2">
<accelFuncDataPts>
<accelerationFunctionDataPoint x="0" y="2.5" yMax="2.5" yMin="2.5"/>
<accelerationFunctionDataPoint x="10" y="2.5" yMax="2.5" yMin="2.4"/>
<accelerationFunctionDataPoint x="20" y="2.5" yMax="2.5" yMin="1.12"/>
<accelerationFunctionDataPoint x="30" y="2" yMax="2.5" yMin="0.73"/>
<accelerationFunctionDataPoint x="40" y="1.52" yMax="2.35" yMin="0.53"/>
<accelerationFunctionDataPoint x="50" y="0.95" yMax="1.55" yMin="0.32"/>
<accelerationFunctionDataPoint x="60" y="0.79" yMax="1.31" yMin="0.25"/>
<accelerationFunctionDataPoint x="70" y="0.64" yMax="1.1" yMin="0.19"/>
<accelerationFunctionDataPoint x="80" y="0.52" yMax="0.9" yMin="0.15"/>
<accelerationFunctionDataPoint x="90" y="0.41" yMax="0.75" yMin="0.11"/>
<accelerationFunctionDataPoint x="100" y="0.35" yMax="0.65" yMin="0.08"/>
<accelerationFunctionDataPoint x="110" y="0.2" yMax="0.55" yMin="0"/>
<accelerationFunctionDataPoint x="120" y="0" yMax="0.1" yMin="0"/>
<accelerationFunctionDataPoint x="130" y="0" yMax="0" yMin="0"/>
<accelerationFunctionDataPoint x="140" y="0" yMax="0" yMin="0"/>
<accelerationFunctionDataPoint x="150" y="0" yMax="0" yMin="0"/>
<accelerationFunctionDataPoint x="160" y="0" yMax="0" yMin="0"/>
<accelerationFunctionDataPoint x="170" y="0" yMax="0" yMin="0"/>
<accelerationFunctionDataPoint x="180" y="0" yMax="0" yMin="0"/>
<accelerationFunctionDataPoint x="190" y="0" yMax="0" yMin="0"/>
<accelerationFunctionDataPoint x="200" y="0" yMax="0" yMin="0"/>
<accelerationFunctionDataPoint x="210" y="0" yMax="0" yMin="0"/>
<accelerationFunctionDataPoint x="220" y="0" yMax="0" yMin="0"/>
<accelerationFunctionDataPoint x="230" y="0" yMax="0" yMin="0"/>
<accelerationFunctionDataPoint x="240" y="0" yMax="0" yMin="0"/>
<accelerationFunctionDataPoint x="250" y="0" yMax="0" yMin="0"/>
</accelFuncDataPts>
</desAccelerationFunction>
<desAccelerationFunction name="Bus" no="3">
<accelFuncDataPts>
<accelerationFunctionDataPoint x="0" y="1.24" yMax="1.488" yMin="1.042"/>
<accelerationFunctionDataPoint x="10" y="1.24" yMax="1.488" yMin="1.042"/>
<accelerationFunctionDataPoint x="20" y="1.24" yMax="1.488" yMin="1.042"/>
<accelerationFunctionDataPoint x="30" y="1.24" yMax="1.488" yMin="1.042"/>
<accelerationFunctionDataPoint x="40" y="1.1" yMax="1.32" yMin="0.924"/>
<accelerationFunctionDataPoint x="50" y="1" yMax="1.2" yMin="0.84"/>
<accelerationFunctionDataPoint x="60" y="0.9" yMax="1.08" yMin="0.756"/>
<accelerationFunctionDataPoint x="70" y="0.8" yMax="0.96" yMin="0.672"/>
<accelerationFunctionDataPoint x="80" y="0.6" yMax="0.72" yMin="0.504"/>
<accelerationFunctionDataPoint x="90" y="0.4" yMax="0.48" yMin="0.336"/>
<accelerationFunctionDataPoint x="100" y="0" yMax="0" yMin="0"/>
<accelerationFunctionDataPoint x="110" y="0" yMax="0" yMin="0"/>
<accelerationFunctionDataPoint x="120" y="0" yMax="0" yMin="0"/>
<accelerationFunctionDataPoint x="130" y="0" yMax="0" yMin="0"/>
<accelerationFunctionDataPoint x="140" y="0" yMax="0" yMin="0"/>
<accelerationFunctionDataPoint x="150" y="0" yMax="0" yMin="0"/>
<accelerationFunctionDataPoint x="160" y="0" yMax="0" yMin="0"/>
<accelerationFunctionDataPoint x="170" y="0" yMax="0" yMin="0"/>
<accelerationFunctionDataPoint x="180" y="0" yMax="0" yMin="0"/>
<accelerationFunctionDataPoint x="190" y="0" yMax="0" yMin="0"/>
<accelerationFunctionDataPoint x="200" y="0" yMax="0" yMin="0"/>
<accelerationFunctionDataPoint x="210" y="0" yMax="0" yMin="0"/>
<accelerationFunctionDataPoint x="220" y="0" yMax="0" yMin="0"/>
<accelerationFunctionDataPoint x="230" y="0" yMax="0" yMin="0"/>
<accelerationFunctionDataPoint x="240" y="0" yMax="0" yMin="0"/>
<accelerationFunctionDataPoint x="250" y="0" yMax="0" yMin="0"/>
</accelFuncDataPts>
</desAccelerationFunction>
<desAccelerationFunction name="Tram" no="4">
<accelFuncDataPts>
<accelerationFunctionDataPoint x="0" y="1" yMax="1" yMin="1"/>
<accelerationFunctionDataPoint x="10" y="1" yMax="1" yMin="1"/>
<accelerationFunctionDataPoint x="20" y="1" yMax="1" yMin="1"/>
<accelerationFunctionDataPoint x="30" y="1" yMax="1" yMin="1"/>
<accelerationFunctionDataPoint x="40" y="1" yMax="1" yMin="1"/>
<accelerationFunctionDataPoint x="50" y="1" yMax="1" yMin="1"/>
<accelerationFunctionDataPoint x="60" y="1" yMax="1" yMin="1"/>
<accelerationFunctionDataPoint x="70" y="1" yMax="1" yMin="1"/>
<accelerationFunctionDataPoint x="80" y="1" yMax="1" yMin="1"/>
<accelerationFunctionDataPoint x="90" y="1" yMax="1" yMin="1"/>
<accelerationFunctionDataPoint x="100" y="1" yMax="1" yMin="1"/>
<accelerationFunctionDataPoint x="110" y="1" yMax="1" yMin="1"/>
<accelerationFunctionDataPoint x="120" y="1" yMax="1" yMin="1"/>
<accelerationFunctionDataPoint x="130" y="1" yMax="1" yMin="1"/>
<accelerationFunctionDataPoint x="140" y="1" yMax="1" yMin="1"/>
<accelerationFunctionDataPoint x="150" y="1" yMax="1" yMin="1"/>
<accelerationFunctionDataPoint x="160" y="1" yMax="1" yMin="1"/>
<accelerationFunctionDataPoint x="170" y="1" yMax="1" yMin="1"/>
<accelerationFunctionDataPoint x="180" y="1" yMax="1" yMin="1"/>
<accelerationFunctionDataPoint x="190" y="1" yMax="1" yMin="1"/>
<accelerationFunctionDataPoint x="200" y="1" yMax="1" yMin="1"/>
<accelerationFunctionDataPoint x="210" y="1" yMax="1" yMin="1"/>
<accelerationFunctionDataPoint x="220" y="1" yMax="1" yMin="1"/>
<accelerationFunctionDataPoint x="230" y="1" yMax="1" yMin="1"/>
<accelerationFunctionDataPoint x="240" y="1" yMax="1" yMin="1"/>
<accelerationFunctionDataPoint x="250" y="0" yMax="0" yMin="0"/>
</accelFuncDataPts>
</desAccelerationFunction>
<desAccelerationFunction name="Pedestrian" no="5">
<accelFuncDataPts>
<accelerationFunctionDataPoint x="0" y="3" yMax="3" yMin="3"/>
<accelerationFunctionDataPoint x="10" y="3" yMax="3" yMin="3"/>
<accelerationFunctionDataPoint x="20" y="0" yMax="0" yMin="0"/>
<accelerationFunctionDataPoint x="30" y="0" yMax="0" yMin="0"/>
<accelerationFunctionDataPoint x="40" y="0" yMax="0" yMin="0"/>
<accelerationFunctionDataPoint x="50" y="0" yMax="0" yMin="0"/>
<accelerationFunctionDataPoint x="60" y="0" yMax="0" yMin="0"/>
<accelerationFunctionDataPoint x="70" y="0" yMax="0" yMin="0"/>
<accelerationFunctionDataPoint x="80" y="0" yMax="0" yMin="0"/>
<accelerationFunctionDataPoint x="90" y="0" yMax="0" yMin="0"/>
<accelerationFunctionDataPoint x="100" y="0" yMax="0" yMin="0"/>
<accelerationFunctionDataPoint x="110" y="0" yMax="0" yMin="0"/>
<accelerationFunctionDataPoint x="120" y="0" yMax="0" yMin="0"/>
<accelerationFunctionDataPoint x="130" y="0" yMax="0" yMin="0"/>
<accelerationFunctionDataPoint x="140" y="0" yMax="0" yMin="0"/>
<accelerationFunctionDataPoint x="150" y="0" yMax="0" yMin="0"/>
<accelerationFunctionDataPoint x="160" y="0" yMax="0" yMin="0"/>
<accelerationFunctionDataPoint x="170" y="0" yMax="0" yMin="0"/>
<accelerationFunctionDataPoint x="180" y="0" yMax="0" yMin="0"/>
<accelerationFunctionDataPoint x="190" y="0" yMax="0" yMin="0"/>
<accelerationFunctionDataPoint x="200" y="0" yMax="0" yMin="0"/>
<accelerationFunctionDataPoint x="210" y="0" yMax="0" yMin="0"/>
<accelerationFunctionDataPoint x="220" y="0" yMax="0" yMin="0"/>
<accelerationFunctionDataPoint x="230" y="0" yMax="0" yMin="0"/>
<accelerationFunctionDataPoint x="240" y="0" yMax="0" yMin="0"/>
<accelerationFunctionDataPoint x="250" y="0" yMax="0" yMin="0"/>
</accelFuncDataPts>
</desAccelerationFunction>
<desAccelerationFunction name="Bike" no="6">
<accelFuncDataPts>
<accelerationFunctionDataPoint x="0" y="3.5" yMax="3.5" yMin="1.96"/>
<accelerationFunctionDataPoint x="10" y="3.2" yMax="3.5" yMin="1.493"/>
<accelerationFunctionDataPoint x="20" y="2.786" yMax="3.5" yMin="1.3"/>
<accelerationFunctionDataPoint x="30" y="2.468" yMax="3.5" yMin="1.152"/>
<accelerationFunctionDataPoint x="40" y="2.2" yMax="3.5" yMin="1.027"/>
<accelerationFunctionDataPoint x="50" y="1.964" yMax="3.273" yMin="0.917"/>
<accelerationFunctionDataPoint x="60" y="1.751" yMax="2.918" yMin="0.817"/>
<accelerationFunctionDataPoint x="70" y="1.554" yMax="2.59" yMin="0.725"/>
<accelerationFunctionDataPoint x="80" y="1.372" yMax="2.286" yMin="0.64"/>
<accelerationFunctionDataPoint x="90" y="1.2" yMax="2" yMin="0.56"/>
<accelerationFunctionDataPoint x="100" y="1.038" yMax="1.73" yMin="0.484"/>
<accelerationFunctionDataPoint x="110" y="0.969" yMax="1.614" yMin="0.452"/>
<accelerationFunctionDataPoint x="120" y="0.899" yMax="1.499" yMin="0.42"/>
<accelerationFunctionDataPoint x="130" y="0.83" yMax="1.384" yMin="0.387"/>
<accelerationFunctionDataPoint x="140" y="0.761" yMax="1.268" yMin="0.355"/>
<accelerationFunctionDataPoint x="150" y="0.692" yMax="1.153" yMin="0.323"/>
<accelerationFunctionDataPoint x="160" y="0.623" yMax="1.038" yMin="0.291"/>
<accelerationFunctionDataPoint x="170" y="0.553" yMax="0.922" yMin="0.258"/>
<accelerationFunctionDataPoint x="180" y="0.484" yMax="0.807" yMin="0.226"/>
<accelerationFunctionDataPoint x="190" y="0.415" yMax="0.692" yMin="0.194"/>
<accelerationFunctionDataPoint x="200" y="0.346" yMax="0.577" yMin="0.161"/>
<accelerationFunctionDataPoint x="210" y="0.277" yMax="0.461" yMin="0.129"/>
<accelerationFunctionDataPoint x="220" y="0.208" yMax="0.346" yMin="0.097"/>
<accelerationFunctionDataPoint x="230" y="0.138" yMax="0.231" yMin="0.065"/>
<accelerationFunctionDataPoint x="240" y="0.069" yMax="0.115" yMin="0.032"/>
<accelerationFunctionDataPoint x="250" y="0" yMax="0" yMin="0"/>
</accelFuncDataPts>
</desAccelerationFunction>
</desAccelerationFunctions>
<desDecelerationFunctions>
<desDecelerationFunction name="Car" no="1">
<decelFuncDataPts>
<decelerationFunctionDataPoint x="0" y="-2.75" yMax="-2.55" yMin="-3"/>
<decelerationFunctionDataPoint x="10" y="-2.75" yMax="-2.55" yMin="-3"/>
<decelerationFunctionDataPoint x="20" y="-2.75" yMax="-2.55" yMin="-3"/>
<decelerationFunctionDataPoint x="30" y="-2.75" yMax="-2.55" yMin="-3"/>
<decelerationFunctionDataPoint x="40" y="-2.75" yMax="-2.55" yMin="-3"/>
<decelerationFunctionDataPoint x="50" y="-2.75" yMax="-2.55" yMin="-3"/>
<decelerationFunctionDataPoint x="60" y="-2.75" yMax="-2.55" yMin="-3"/>
<decelerationFunctionDataPoint x="70" y="-2.75" yMax="-2.55" yMin="-3"/>
<decelerationFunctionDataPoint x="80" y="-2.75" yMax="-2.55" yMin="-3"/>
<decelerationFunctionDataPoint x="90" y="-2.75" yMax="-2.55" yMin="-3"/>
<decelerationFunctionDataPoint x="100" y="-2.75" yMax="-2.55" yMin="-3"/>
<decelerationFunctionDataPoint x="110" y="-2.75" yMax="-2.55" yMin="-3"/>
<decelerationFunctionDataPoint x="120" y="-2.75" yMax="-2.55" yMin="-3"/>
<decelerationFunctionDataPoint x="130" y="-2.75" yMax="-2.55" yMin="-3"/>
<decelerationFunctionDataPoint x="140" y="-2.75" yMax="-2.55" yMin="-3"/>
<decelerationFunctionDataPoint x="150" y="-2.75" yMax="-2.55" yMin="-3"/>
<decelerationFunctionDataPoint x="160" y="-2.75" yMax="-2.55" yMin="-3"/>
<decelerationFunctionDataPoint x="170" y="-2.75" yMax="-2.55" yMin="-3"/>
<decelerationFunctionDataPoint x="180" y="-2.75" yMax="-2.55" yMin="-3"/>
<decelerationFunctionDataPoint x="190" y="-2.75" yMax="-2.55" yMin="-3"/>
<decelerationFunctionDataPoint x="200" y="-2.75" yMax="-2.55" yMin="-3"/>
<decelerationFunctionDataPoint x="210" y="-2.75" yMax="-2.55" yMin="-3"/>
<decelerationFunctionDataPoint x="220" y="-2.75" yMax="-2.55" yMin="-3"/>
<decelerationFunctionDataPoint x="230" y="-2.75" yMax="-2.55" yMin="-3"/>
<decelerationFunctionDataPoint x="240" y="-2.75" yMax="-2.55" yMin="-3"/>
</decelFuncDataPts>
</desDecelerationFunction>
<desDecelerationFunction name="HGV" no="2">
<decelFuncDataPts>
<decelerationFunctionDataPoint x="0" y="-1.25" yMax="-1.05" yMin="-1.5"/>
<decelerationFunctionDataPoint x="10" y="-1.25" yMax="-1.05" yMin="-1.5"/>
<decelerationFunctionDataPoint x="20" y="-1.25" yMax="-1.05" yMin="-1.5"/>
<decelerationFunctionDataPoint x="30" y="-1.25" yMax="-1.05" yMin="-1.5"/>
<decelerationFunctionDataPoint x="40" y="-1.25" yMax="-1.05" yMin="-1.5"/>
<decelerationFunctionDataPoint x="50" y="-1.25" yMax="-1.05" yMin="-1.5"/>
<decelerationFunctionDataPoint x="60" y="-1.25" yMax="-1.05" yMin="-1.5"/>
<decelerationFunctionDataPoint x="70" y="-1.25" yMax="-1.05" yMin="-1.5"/>
<decelerationFunctionDataPoint x="80" y="-1.25" yMax="-1.05" yMin="-1.5"/>
<decelerationFunctionDataPoint x="90" y="-1.25" yMax="-1.05" yMin="-1.5"/>
<decelerationFunctionDataPoint x="100" y="-1.25" yMax="-1.05" yMin="-1.5"/>
<decelerationFunctionDataPoint x="110" y="-1.25" yMax="-1.05" yMin="-1.5"/>
<decelerationFunctionDataPoint x="120" y="-1.25" yMax="-1.05" yMin="-1.5"/>
<decelerationFunctionDataPoint x="130" y="-1.25" yMax="-1.05" yMin="-1.5"/>
<decelerationFunctionDataPoint x="140" y="-1.25" yMax="-1.05" yMin="-1.5"/>
<decelerationFunctionDataPoint x="150" y="-1.25" yMax="-1.05" yMin="-1.5"/>
<decelerationFunctionDataPoint x="160" y="-1.25" yMax="-1.05" yMin="-1.5"/>
<decelerationFunctionDataPoint x="170" y="-1.25" yMax="-1.05" yMin="-1.5"/>
<decelerationFunctionDataPoint x="180" y="-1.25" yMax="-1.05" yMin="-1.5"/>
<decelerationFunctionDataPoint x="190" y="-1.25" yMax="-1.05" yMin="-1.5"/>
<decelerationFunctionDataPoint x="200" y="-1.25" yMax="-1.05" yMin="-1.5"/>
<decelerationFunctionDataPoint x="210" y="-1.25" yMax="-1.05" yMin="-1.5"/>
<decelerationFunctionDataPoint x="220" y="-1.25" yMax="-1.05" yMin="-1.5"/>
<decelerationFunctionDataPoint x="230" y="-1.25" yMax="-1.05" yMin="-1.5"/>
<decelerationFunctionDataPoint x="240" y="-1.25" yMax="-1.05" yMin="-1.5"/>
</decelFuncDataPts>
</desDecelerationFunction>
<desDecelerationFunction name="Bus" no="3">
<decelFuncDataPts>
<decelerationFunctionDataPoint x="0" y="-0.85" yMax="-0.73" yMin="-1"/>
<decelerationFunctionDataPoint x="10" y="-0.85" yMax="-0.73" yMin="-1"/>
<decelerationFunctionDataPoint x="20" y="-0.85" yMax="-0.73" yMin="-1"/>
<decelerationFunctionDataPoint x="30" y="-0.85" yMax="-0.73" yMin="-1"/>
<decelerationFunctionDataPoint x="40" y="-0.85" yMax="-0.73" yMin="-1"/>
<decelerationFunctionDataPoint x="50" y="-0.85" yMax="-0.73" yMin="-1"/>
<decelerationFunctionDataPoint x="60" y="-0.85" yMax="-0.73" yMin="-1"/>
<decelerationFunctionDataPoint x="70" y="-0.85" yMax="-0.73" yMin="-1"/>
<decelerationFunctionDataPoint x="80" y="-0.85" yMax="-0.73" yMin="-1"/>
<decelerationFunctionDataPoint x="90" y="-0.85" yMax="-0.73" yMin="-1"/>
<decelerationFunctionDataPoint x="100" y="-0.85" yMax="-0.73" yMin="-1"/>
<decelerationFunctionDataPoint x="110" y="-0.85" yMax="-0.73" yMin="-1"/>
<decelerationFunctionDataPoint x="120" y="-0.85" yMax="-0.73" yMin="-1"/>
<decelerationFunctionDataPoint x="130" y="-0.85" yMax="-0.73" yMin="-1"/>
<decelerationFunctionDataPoint x="140" y="-0.85" yMax="-0.73" yMin="-1"/>
<decelerationFunctionDataPoint x="150" y="-0.85" yMax="-0.73" yMin="-1"/>
<decelerationFunctionDataPoint x="160" y="-0.85" yMax="-0.73" yMin="-1"/>
<decelerationFunctionDataPoint x="170" y="-0.85" yMax="-0.73" yMin="-1"/>
<decelerationFunctionDataPoint x="180" y="-0.85" yMax="-0.73" yMin="-1"/>
<decelerationFunctionDataPoint x="190" y="-0.85" yMax="-0.73" yMin="-1"/>
<decelerationFunctionDataPoint x="200" y="-0.85" yMax="-0.73" yMin="-1"/>
<decelerationFunctionDataPoint x="210" y="-0.85" yMax="-0.73" yMin="-1"/>
<decelerationFunctionDataPoint x="220" y="-0.85" yMax="-0.73" yMin="-1"/>
<decelerationFunctionDataPoint x="230" y="-0.85" yMax="-0.73" yMin="-1"/>
<decelerationFunctionDataPoint x="240" y="-0.85" yMax="-0.73" yMin="-1"/>
</decelFuncDataPts>
</desDecelerationFunction>
<desDecelerationFunction name="Tram" no="4">
<decelFuncDataPts>
<decelerationFunctionDataPoint x="0" y="-0.85" yMax="-0.73" yMin="-1"/>
<decelerationFunctionDataPoint x="10" y="-0.85" yMax="-0.73" yMin="-1"/>
<decelerationFunctionDataPoint x="20" y="-0.85" yMax="-0.73" yMin="-1"/>
<decelerationFunctionDataPoint x="30" y="-0.85" yMax="-0.73" yMin="-1"/>
<decelerationFunctionDataPoint x="40" y="-0.85" yMax="-0.73" yMin="-1"/>
<decelerationFunctionDataPoint x="50" y="-0.85" yMax="-0.73" yMin="-1"/>
<decelerationFunctionDataPoint x="60" y="-0.85" yMax="-0.73" yMin="-1"/>
<decelerationFunctionDataPoint x="70" y="-0.85" yMax="-0.73" yMin="-1"/>
<decelerationFunctionDataPoint x="80" y="-0.85" yMax="-0.73" yMin="-1"/>
<decelerationFunctionDataPoint x="90" y="-0.85" yMax="-0.73" yMin="-1"/>
<decelerationFunctionDataPoint x="100" y="-0.85" yMax="-0.73" yMin="-1"/>
<decelerationFunctionDataPoint x="110" y="-0.85" yMax="-0.73" yMin="-1"/>
<decelerationFunctionDataPoint x="120" y="-0.85" yMax="-0.73" yMin="-1"/>
<decelerationFunctionDataPoint x="130" y="-0.85" yMax="-0.73" yMin="-1"/>
<decelerationFunctionDataPoint x="140" y="-0.85" yMax="-0.73" yMin="-1"/>
<decelerationFunctionDataPoint x="150" y="-0.85" yMax="-0.73" yMin="-1"/>
<decelerationFunctionDataPoint x="160" y="-0.85" yMax="-0.73" yMin="-1"/>
<decelerationFunctionDataPoint x="170" y="-0.85" yMax="-0.73" yMin="-1"/>
<decelerationFunctionDataPoint x="180" y="-0.85" yMax="-0.73" yMin="-1"/>
<decelerationFunctionDataPoint x="190" y="-0.85" yMax="-0.73" yMin="-1"/>
<decelerationFunctionDataPoint x="200" y="-0.85" yMax="-0.73" yMin="-1"/>
<decelerationFunctionDataPoint x="210" y="-0.85" yMax="-0.73" yMin="-1"/>
<decelerationFunctionDataPoint x="220" y="-0.85" yMax="-0.73" yMin="-1"/>
<decelerationFunctionDataPoint x="230" y="-0.85" yMax="-0.73" yMin="-1"/>
<decelerationFunctionDataPoint x="240" y="-0.85" yMax="-0.73" yMin="-1"/>
</decelFuncDataPts>
</desDecelerationFunction>
<desDecelerationFunction name="Pedestrian" no="5">
<decelFuncDataPts>
<decelerationFunctionDataPoint x="0" y="-9" yMax="-8.6" yMin="-9.5"/>
<decelerationFunctionDataPoint x="10" y="-9" yMax="-8.6" yMin="-9.5"/>
<decelerationFunctionDataPoint x="20" y="-9" yMax="-8.6" yMin="-9.5"/>
<decelerationFunctionDataPoint x="30" y="-9" yMax="-8.6" yMin="-9.5"/>
<decelerationFunctionDataPoint x="40" y="-9" yMax="-8.6" yMin="-9.5"/>
<decelerationFunctionDataPoint x="50" y="-9" yMax="-8.6" yMin="-9.5"/>
<decelerationFunctionDataPoint x="60" y="-9" yMax="-8.6" yMin="-9.5"/>
<decelerationFunctionDataPoint x="70" y="-9" yMax="-8.6" yMin="-9.5"/>
<decelerationFunctionDataPoint x="80" y="-9" yMax="-8.6" yMin="-9.5"/>
<decelerationFunctionDataPoint x="90" y="-9" yMax="-8.6" yMin="-9.5"/>
<decelerationFunctionDataPoint x="100" y="-9" yMax="-8.6" yMin="-9.5"/>
<decelerationFunctionDataPoint x="110" y="-9" yMax="-8.6" yMin="-9.5"/>
<decelerationFunctionDataPoint x="120" y="-9" yMax="-8.6" yMin="-9.5"/>
<decelerationFunctionDataPoint x="130" y="-9" yMax="-8.6" yMin="-9.5"/>
<decelerationFunctionDataPoint x="140" y="-9" yMax="-8.6" yMin="-9.5"/>
<decelerationFunctionDataPoint x="150" y="-9" yMax="-8.6" yMin="-9.5"/>
<decelerationFunctionDataPoint x="160" y="-9" yMax="-8.6" yMin="-9.5"/>
<decelerationFunctionDataPoint x="170" y="-9" yMax="-8.6" yMin="-9.5"/>
<decelerationFunctionDataPoint x="180" y="-9" yMax="-8.6" yMin="-9.5"/>
<decelerationFunctionDataPoint x="190" y="-9" yMax="-8.6" yMin="-9.5"/>
<decelerationFunctionDataPoint x="200" y="-9" yMax="-8.6" yMin="-9.5"/>
<decelerationFunctionDataPoint x="210" y="-9" yMax="-8.6" yMin="-9.5"/>
<decelerationFunctionDataPoint x="220" y="-9" yMax="-8.6" yMin="-9.5"/>
<decelerationFunctionDataPoint x="230" y="-9" yMax="-8.6" yMin="-9.5"/>
<decelerationFunctionDataPoint x="240" y="-9" yMax="-8.6" yMin="-9.5"/>
</decelFuncDataPts>
</desDecelerationFunction>
<desDecelerationFunction name="Bike" no="6">
<decelFuncDataPts>
<decelerationFunctionDataPoint x="0" y="-2.75" yMax="-2.55" yMin="-3"/>
<decelerationFunctionDataPoint x="10" y="-2.75" yMax="-2.55" yMin="-3"/>
<decelerationFunctionDataPoint x="20" y="-2.75" yMax="-2.55" yMin="-3"/>
<decelerationFunctionDataPoint x="30" y="-2.75" yMax="-2.55" yMin="-3"/>
<decelerationFunctionDataPoint x="40" y="-2.75" yMax="-2.55" yMin="-3"/>
<decelerationFunctionDataPoint x="50" y="-2.75" yMax="-2.55" yMin="-3"/>
<decelerationFunctionDataPoint x="60" y="-2.75" yMax="-2.55" yMin="-3"/>
<decelerationFunctionDataPoint x="70" y="-2.75" yMax="-2.55" yMin="-3"/>
<decelerationFunctionDataPoint x="80" y="-2.75" yMax="-2.55" yMin="-3"/>
<decelerationFunctionDataPoint x="90" y="-2.75" yMax="-2.55" yMin="-3"/>
<decelerationFunctionDataPoint x="100" y="-2.75" yMax="-2.55" yMin="-3"/>
<decelerationFunctionDataPoint x="110" y="-2.75" yMax="-2.55" yMin="-3"/>
<decelerationFunctionDataPoint x="120" y="-2.75" yMax="-2.55" yMin="-3"/>
<decelerationFunctionDataPoint x="130" y="-2.75" yMax="-2.55" yMin="-3"/>
<decelerationFunctionDataPoint x="140" y="-2.75" yMax="-2.55" yMin="-3"/>
<decelerationFunctionDataPoint x="150" y="-2.75" yMax="-2.55" yMin="-3"/>
<decelerationFunctionDataPoint x="160" y="-2.75" yMax="-2.55" yMin="-3"/>
<decelerationFunctionDataPoint x="170" y="-2.75" yMax="-2.55" yMin="-3"/>
<decelerationFunctionDataPoint x="180" y="-2.75" yMax="-2.55" yMin="-3"/>
<decelerationFunctionDataPoint x="190" y="-2.75" yMax="-2.55" yMin="-3"/>
<decelerationFunctionDataPoint x="200" y="-2.75" yMax="-2.55" yMin="-3"/>
<decelerationFunctionDataPoint x="210" y="-2.75" yMax="-2.55" yMin="-3"/>
<decelerationFunctionDataPoint x="220" y="-2.75" yMax="-2.55" yMin="-3"/>
<decelerationFunctionDataPoint x="230" y="-2.75" yMax="-2.55" yMin="-3"/>
<decelerationFunctionDataPoint x="240" y="-2.75" yMax="-2.55" yMin="-3"/>
</decelFuncDataPts>
</desDecelerationFunction>
</desDecelerationFunctions>
<desSpeedDistributions>
<desSpeedDistribution name="5 km/h" no="5">
<speedDistrDatPts>
<speedDistributionDataPoint fx="0" x="4"/>
<speedDistributionDataPoint fx="1" x="6"/>
</speedDistrDatPts>
</desSpeedDistribution>
<desSpeedDistribution name="12 km/h" no="12">
<speedDistrDatPts>
<speedDistributionDataPoint fx="0" x="12"/>
<speedDistributionDataPoint fx="1" x="15"/>
</speedDistrDatPts>
</desSpeedDistribution>
<desSpeedDistribution name="15 km/h" no="15">
<speedDistrDatPts>
<speedDistributionDataPoint fx="0" x="15"/>
<speedDistributionDataPoint fx="1" x="20"/>
</speedDistrDatPts>
</desSpeedDistribution>
<desSpeedDistribution name="20 km/h" no="20">
<speedDistrDatPts>
<speedDistributionDataPoint fx="0" x="20"/>
<speedDistributionDataPoint fx="1" x="25"/>
</speedDistrDatPts>
</desSpeedDistribution>
<desSpeedDistribution name="25 km/h" no="25">
<speedDistrDatPts>
<speedDistributionDataPoint fx="0" x="25"/>
<speedDistributionDataPoint fx="1" x="30"/>
</speedDistrDatPts>
</desSpeedDistribution>
<desSpeedDistribution name="30 km/h" no="30">
<speedDistrDatPts>
<speedDistributionDataPoint fx="0" x="30"/>
<speedDistributionDataPoint fx="1" x="35"/>
</speedDistrDatPts>
</desSpeedDistribution>
<desSpeedDistribution name="40 km/h" no="40">
<speedDistrDatPts>
<speedDistributionDataPoint fx="0" x="40"/>
<speedDistributionDataPoint fx="1" x="45"/>
</speedDistrDatPts>
</desSpeedDistribution>
<desSpeedDistribution name="50 km/h" no="50">
<speedDistrDatPts>
<speedDistributionDataPoint fx="0" x="48"/>
<speedDistributionDataPoint fx="1" x="58"/>
</speedDistrDatPts>
</desSpeedDistribution>
<desSpeedDistribution name="60 km/h" no="60">
<speedDistrDatPts>
<speedDistributionDataPoint fx="0" x="58"/>
<speedDistributionDataPoint fx="1" x="68"/>
</speedDistrDatPts>
</desSpeedDistribution>
<desSpeedDistribution name="70 km/h" no="70">
<speedDistrDatPts>
<speedDistributionDataPoint fx="0" x="68"/>
<speedDistributionDataPoint fx="1" x="78"/>
</speedDistrDatPts>
</desSpeedDistribution>
<desSpeedDistribution name="80 km/h" no="80">
<speedDistrDatPts>
<speedDistributionDataPoint fx="0" x="75"/>
<speedDistributionDataPoint fx="0.05" x="80"/>
<speedDistributionDataPoint fx="0.8" x="90"/>
<speedDistributionDataPoint fx="0.95" x="100"/>
<speedDistributionDataPoint fx="1" x="110"/>
</speedDistrDatPts>
</desSpeedDistribution>
<desSpeedDistribution name="85 km/h" no="85">
<speedDistrDatPts>
<speedDistributionDataPoint fx="0" x="84"/>
<speedDistributionDataPoint fx="1" x="88"/>
</speedDistrDatPts>
</desSpeedDistribution>
<desSpeedDistribution name="90 km/h" no="90">
<speedDistrDatPts>
<speedDistributionDataPoint fx="0" x="85"/>
<speedDistributionDataPoint fx="0.05" x="90"/>
<speedDistributionDataPoint fx="0.8" x="100"/>
<speedDistributionDataPoint fx="0.95" x="110"/>
<speedDistributionDataPoint fx="1" x="120"/>
</speedDistrDatPts>
</desSpeedDistribution>
<desSpeedDistribution name="100 km/h" no="100">
<speedDistrDatPts>
<speedDistributionDataPoint fx="0" x="88"/>
<speedDistributionDataPoint fx="0.03" x="95"/>
<speedDistributionDataPoint fx="0.1" x="100"/>
<speedDistributionDataPoint fx="0.7" x="110"/>
<speedDistributionDataPoint fx="0.91" x="120"/>
<speedDistributionDataPoint fx="1" x="130"/>
</speedDistrDatPts>
</desSpeedDistribution>
<desSpeedDistribution name="120 km/h" no="120">
<speedDistrDatPts>
<speedDistributionDataPoint fx="0" x="85"/>
<speedDistributionDataPoint fx="0.03" x="105"/>
<speedDistributionDataPoint fx="0.1" x="110"/>
<speedDistributionDataPoint fx="0.68" x="125"/>
<speedDistributionDataPoint fx="0.91" x="140"/>
<speedDistributionDataPoint fx="1" x="155"/>
</speedDistrDatPts>
</desSpeedDistribution>
<desSpeedDistribution name="130 km/h" no="130">
<speedDistrDatPts>
<speedDistributionDataPoint fx="0" x="80"/>
<speedDistributionDataPoint fx="0.03" x="98"/>
<speedDistributionDataPoint fx="0.1" x="110"/>
<speedDistributionDataPoint fx="0.68" x="130"/>
<speedDistributionDataPoint fx="0.72" x="135"/>
<speedDistributionDataPoint fx="0.91" x="143"/>
<speedDistributionDataPoint fx="0.97" x="155"/>
<speedDistributionDataPoint fx="1" x="170"/>
</speedDistrDatPts>
</desSpeedDistribution>
<desSpeedDistribution name="140 km/h" no="140">
<speedDistrDatPts>
<speedDistributionDataPoint fx="0" x="80"/>
<speedDistributionDataPoint fx="0.03" x="99"/>
<speedDistributionDataPoint fx="0.1" x="109"/>
<speedDistributionDataPoint fx="0.26" x="121"/>
<speedDistributionDataPoint fx="0.47" x="131"/>
<speedDistributionDataPoint fx="0.8" x="149"/>
<speedDistributionDataPoint fx="0.93" x="165"/>
<speedDistributionDataPoint fx="0.99" x="185"/>
<speedDistributionDataPoint fx="1" x="205"/>
</speedDistrDatPts>
</desSpeedDistribution>
<desSpeedDistribution name="2.09 km/h (0.58 m/s)" no="1001">
<speedDistrDatPts>
<speedDistributionDataPoint fx="0" x="2.08"/>
<speedDistributionDataPoint fx="0.0001" x="2.0879"/>
<speedDistributionDataPoint fx="0.9999" x="2.0881"/>
<speedDistributionDataPoint fx="1" x="2.09"/>
</speedDistrDatPts>
</desSpeedDistribution>
<desSpeedDistribution name="2.88 km/h (0.80 m/s)" no="1002">
<speedDistrDatPts>
<speedDistributionDataPoint fx="0" x="2.87"/>
<speedDistributionDataPoint fx="0.0001" x="2.8799"/>
<speedDistributionDataPoint fx="0.9999" x="2.8801"/>
<speedDistributionDataPoint fx="1" x="2.89"/>
</speedDistrDatPts>
</desSpeedDistribution>
<desSpeedDistribution name="3.24 km/h (0.90 m/s) ±" no="1003">
<speedDistrDatPts>
<speedDistributionDataPoint fx="0" x="2.74"/>
<speedDistributionDataPoint fx="0.15" x="2.99"/>
<speedDistributionDataPoint fx="0.85" x="3.49"/>
<speedDistributionDataPoint fx="1" x="3.74"/>
</speedDistrDatPts>
</desSpeedDistribution>
<desSpeedDistribution name="3.60 km/h (1.00 m/s) ±" no="1004">
<speedDistrDatPts>
<speedDistributionDataPoint fx="0" x="3.1"/>
<speedDistributionDataPoint fx="0.15" x="3.35"/>
<speedDistributionDataPoint fx="0.85" x="3.85"/>
<speedDistributionDataPoint fx="1" x="4.1"/>
</speedDistrDatPts>
</desSpeedDistribution>
<desSpeedDistribution name="3.96 km/h (1.10 m/s) ±" no="1005">
<speedDistrDatPts>
<speedDistributionDataPoint fx="0" x="3.46"/>
<speedDistributionDataPoint fx="0.15" x="3.71"/>
<speedDistributionDataPoint fx="0.85" x="4.21"/>
<speedDistributionDataPoint fx="1" x="4.46"/>
</speedDistrDatPts>
</desSpeedDistribution>
<desSpeedDistribution name="4.32 km/h (1.20 m/s) ±" no="1007">
<speedDistrDatPts>
<speedDistributionDataPoint fx="0" x="3.82"/>
<speedDistributionDataPoint fx="0.15" x="4.07"/>
<speedDistributionDataPoint fx="0.85" x="4.57"/>
<speedDistributionDataPoint fx="1" x="4.82"/>
</speedDistrDatPts>
</desSpeedDistribution>
<desSpeedDistribution name="4.75 km/h (1.32 m/s) ±" no="1008">
<speedDistrDatPts>
<speedDistributionDataPoint fx="0" x="3.354"/>
<speedDistributionDataPoint fx="0.05" x="3.665"/>
<speedDistributionDataPoint fx="0.13" x="3.976"/>
<speedDistributionDataPoint fx="0.25" x="4.286"/>
<speedDistributionDataPoint fx="0.41" x="4.597"/>
<speedDistributionDataPoint fx="0.59" x="4.907"/>
<speedDistributionDataPoint fx="0.75" x="5.222"/>
<speedDistributionDataPoint fx="0.87" x="5.528"/>
<speedDistributionDataPoint fx="0.95" x="5.839"/>
<speedDistributionDataPoint fx="1" x="6.15"/>
</speedDistrDatPts>
</desSpeedDistribution>
<desSpeedDistribution name="4.93 km/h (1.37 m/s) ±" no="1009">
<speedDistrDatPts>
<speedDistributionDataPoint fx="0" x="3.481"/>
<speedDistributionDataPoint fx="0.05" x="3.804"/>
<speedDistributionDataPoint fx="0.13" x="4.126"/>
<speedDistributionDataPoint fx="0.25" x="4.448"/>
<speedDistributionDataPoint fx="0.41" x="4.771"/>
<speedDistributionDataPoint fx="0.59" x="5.093"/>
<speedDistributionDataPoint fx="0.75" x="5.416"/>
<speedDistributionDataPoint fx="0.87" x="5.738"/>
<speedDistributionDataPoint fx="0.95" x="6.06"/>
<speedDistributionDataPoint fx="1" x="6.383"/>
</speedDistrDatPts>
</desSpeedDistribution>
<desSpeedDistribution name="5.51 km/h (1.53 m/s) ±" no="1010">
<speedDistrDatPts>
<speedDistributionDataPoint fx="0" x="3.888"/>
<speedDistributionDataPoint fx="0.05" x="4.248"/>
<speedDistributionDataPoint fx="0.13" x="4.608"/>
<speedDistributionDataPoint fx="0.25" x="4.968"/>
<speedDistributionDataPoint fx="0.41" x="5.328"/>
<speedDistributionDataPoint fx="0.59" x="5.688"/>
<speedDistributionDataPoint fx="0.75" x="6.048"/>
<speedDistributionDataPoint fx="0.87" x="6.408"/>
<speedDistributionDataPoint fx="0.95" x="6.768"/>
<speedDistributionDataPoint fx="1" x="7.128"/>
</speedDistrDatPts>
</desSpeedDistribution>
<desSpeedDistribution name="IMO-M <30" no="1020">
<speedDistrDatPts>
<speedDistributionDataPoint fx="0" x="3.996"/>
<speedDistributionDataPoint fx="1" x="6.66"/>
</speedDistrDatPts>
</desSpeedDistribution>
<desSpeedDistribution name="IMO-F <30" no="1021">
<speedDistrDatPts>
<speedDistributionDataPoint fx="0" x="3.348"/>
<speedDistributionDataPoint fx="1" x="5.58"/>
</speedDistrDatPts>
</desSpeedDistribution>
<desSpeedDistribution name="IMO-M 30-50" no="1022">
<speedDistrDatPts>
<speedDistributionDataPoint fx="0" x="3.49"/>
<speedDistributionDataPoint fx="1" x="5.83"/>
</speedDistrDatPts>
</desSpeedDistribution>
<desSpeedDistribution name="IMO-F 30-50" no="1023">
<speedDistrDatPts>
<speedDistributionDataPoint fx="0" x="2.56"/>
<speedDistributionDataPoint fx="1" x="4.28"/>
</speedDistrDatPts>
</desSpeedDistribution>
<desSpeedDistribution name="IMO-M >50" no="1024">
<speedDistrDatPts>
<speedDistributionDataPoint fx="0" x="3.024"/>
<speedDistributionDataPoint fx="1" x="5.04"/>
</speedDistrDatPts>
</desSpeedDistribution>
<desSpeedDistribution name="IMO-F >50" no="1025">
<speedDistrDatPts>
<speedDistributionDataPoint fx="0" x="2.016"/>
<speedDistributionDataPoint fx="1" x="3.384"/>
</speedDistrDatPts>
</desSpeedDistribution>
<desSpeedDistribution name="IMO-M MI1" no="1026">
<speedDistrDatPts>
<speedDistributionDataPoint fx="0" x="2.304"/>
<speedDistributionDataPoint fx="1" x="3.816"/>
</speedDistrDatPts>
</desSpeedDistribution>
<desSpeedDistribution name="IMO-F MI1" no="1027">
<speedDistrDatPts>
<speedDistributionDataPoint fx="0" x="1.548"/>
<speedDistributionDataPoint fx="1" x="2.556"/>
</speedDistrDatPts>
</desSpeedDistribution>
<desSpeedDistribution name="IMO-M MI2" no="1028">
<speedDistrDatPts>
<speedDistributionDataPoint fx="0" x="1.98"/>
<speedDistributionDataPoint fx="1" x="3.276"/>
</speedDistrDatPts>
</desSpeedDistribution>
<desSpeedDistribution name="IMO-F MI2" no="1029">
<speedDistrDatPts>
<speedDistributionDataPoint fx="0" x="1.332"/>
<speedDistributionDataPoint fx="1" x="2.196"/>
</speedDistrDatPts>
</desSpeedDistribution>
<desSpeedDistribution name="Fruin 1" no="1040">
<speedDistrDatPts>
<speedDistributionDataPoint fx="0" x="2.11"/>
<speedDistributionDataPoint fx="0.013" x="2.56"/>
<speedDistributionDataPoint fx="0.071" x="3.01"/>
<speedDistributionDataPoint fx="0.175" x="3.45"/>
<speedDistributionDataPoint fx="0.406" x="3.9"/>
<speedDistributionDataPoint fx="0.685" x="4.35"/>
<speedDistributionDataPoint fx="0.88" x="4.84"/>
<speedDistributionDataPoint fx="0.961" x="5.28"/>
<speedDistributionDataPoint fx="0.981" x="5.73"/>
<speedDistributionDataPoint fx="0.994" x="6.18"/>
<speedDistributionDataPoint fx="1" x="6.62"/>
</speedDistrDatPts>
</desSpeedDistribution>
<desSpeedDistribution name="Fruin 2" no="1041">
<speedDistrDatPts>
<speedDistributionDataPoint fx="0" x="2.11"/>
<speedDistributionDataPoint fx="0.006" x="2.56"/>
<speedDistributionDataPoint fx="0.032" x="3.01"/>
<speedDistributionDataPoint fx="0.119" x="3.45"/>
<speedDistributionDataPoint fx="0.304" x="3.9"/>
<speedDistributionDataPoint fx="0.516" x="4.35"/>
<speedDistributionDataPoint fx="0.744" x="4.84"/>
<speedDistributionDataPoint fx="0.891" x="5.28"/>
<speedDistributionDataPoint fx="0.968" x="5.73"/>
<speedDistributionDataPoint fx="0.987" x="6.18"/>
<speedDistributionDataPoint fx="1" x="6.62"/>
</speedDistrDatPts>
</desSpeedDistribution>
<desSpeedDistribution name="Predt-Milinski" no="1042">
<speedDistrDatPts>
<speedDistributionDataPoint fx="0" x="0"/>
<speedDistributionDataPoint fx="0.011" x="0.3"/>
<speedDistributionDataPoint fx="0.052" x="0.9"/>
<speedDistributionDataPoint fx="0.138" x="1.5"/>
<speedDistributionDataPoint fx="0.32" x="2.1"/>
<speedDistributionDataPoint fx="0.553" x="2.7"/>
<speedDistributionDataPoint fx="0.713" x="3.3"/>
<speedDistributionDataPoint fx="0.79" x="3.9"/>
<speedDistributionDataPoint fx="0.85" x="4.5"/>
<speedDistributionDataPoint fx="0.893" x="5.1"/>
<speedDistributionDataPoint fx="0.927" x="5.7"/>
<speedDistributionDataPoint fx="0.953" x="6.3"/>
<speedDistributionDataPoint fx="0.976" x="6.9"/>
<speedDistributionDataPoint fx="0.993" x="7.5"/>
<speedDistributionDataPoint fx="1" x="8.1"/>
</speedDistrDatPts>
</desSpeedDistribution>
<desSpeedDistribution name="Stairs Kretz 1" no="1043">
<speedDistrDatPts>
<speedDistributionDataPoint fx="0" x="0.72"/>
<speedDistributionDataPoint fx="0.055" x="1.08"/>
<speedDistributionDataPoint fx="0.452" x="1.44"/>
<speedDistributionDataPoint fx="0.877" x="1.8"/>
<speedDistributionDataPoint fx="0.945" x="2.16"/>
<speedDistributionDataPoint fx="0.973" x="2.52"/>
<speedDistributionDataPoint fx="0.986" x="2.88"/>
<speedDistributionDataPoint fx="1" x="4.68"/>
</speedDistrDatPts>
</desSpeedDistribution>
<desSpeedDistribution name="Stairs Kretz 2" no="1044">
<speedDistrDatPts>
<speedDistributionDataPoint fx="0" x="0.36"/>
<speedDistributionDataPoint fx="0.003" x="0.54"/>
<speedDistributionDataPoint fx="0.008" x="0.72"/>
<speedDistributionDataPoint fx="0.069" x="1.08"/>
<speedDistributionDataPoint fx="0.296" x="1.26"/>
<speedDistributionDataPoint fx="0.689" x="1.44"/>
<speedDistributionDataPoint fx="0.887" x="1.62"/>
<speedDistributionDataPoint fx="0.967" x="1.8"/>
<speedDistributionDataPoint fx="0.985" x="1.98"/>
<speedDistributionDataPoint fx="0.987" x="2.16"/>
<speedDistributionDataPoint fx="0.992" x="2.34"/>
<speedDistributionDataPoint fx="0.995" x="2.52"/>
<speedDistributionDataPoint fx="0.997" x="2.7"/>
<speedDistributionDataPoint fx="1" x="4.14"/>
</speedDistrDatPts>
</desSpeedDistribution>
<desSpeedDistribution name="At Airports - S.B. Young" no="1045">
<speedDistrDatPts>
<speedDistributionDataPoint fx="0" x="3.3"/>
<speedDistributionDataPoint fx="0.015034" x="3.336462"/>
<speedDistributionDataPoint fx="0.053041" x="3.59081"/>
<speedDistributionDataPoint fx="0.103666" x="3.773071"/>
<speedDistributionDataPoint fx="0.255365" x="4.040716"/>
<speedDistributionDataPoint fx="0.449933" x="4.256679"/>
<speedDistributionDataPoint fx="0.542538" x="4.41048"/>
<speedDistributionDataPoint fx="0.582693" x="4.516479"/>
<speedDistributionDataPoint fx="0.624137" x="4.682254"/>
<speedDistributionDataPoint fx="0.686649" x="5.026911"/>
<speedDistributionDataPoint fx="0.72318" x="5.337051"/>
<speedDistributionDataPoint fx="0.774515" x="5.613145"/>
<speedDistributionDataPoint fx="0.877368" x="6.020304"/>
<speedDistributionDataPoint fx="0.912392" x="6.271403"/>
<speedDistributionDataPoint fx="0.943356" x="6.634187"/>
<speedDistributionDataPoint fx="0.964368" x="7.168421"/>
<speedDistributionDataPoint fx="0.987865" x="7.508381"/>
<speedDistributionDataPoint fx="0.997839" x="7.80813"/>
<speedDistributionDataPoint fx="1" x="8.2296"/>
</speedDistrDatPts>
</desSpeedDistribution>
<desSpeedDistribution name="On Moving Walkways - S.B. Young" no="1046">
<speedDistrDatPts>
<speedDistributionDataPoint fx="0" x="0"/>
<speedDistributionDataPoint fx="0.0001" x="0.765462"/>
<speedDistributionDataPoint fx="0.254852" x="0.765562"/>
<speedDistributionDataPoint fx="0.28627" x="1.304489"/>
<speedDistributionDataPoint fx="0.302666" x="1.656738"/>
<speedDistributionDataPoint fx="0.325205" x="2.407758"/>
<speedDistributionDataPoint fx="0.351299" x="2.953785"/>
<speedDistributionDataPoint fx="0.362231" x="3.124574"/>
<speedDistributionDataPoint fx="0.382169" x="3.300298"/>
<speedDistributionDataPoint fx="0.406531" x="3.463337"/>
<speedDistributionDataPoint fx="0.45902" x="3.700048"/>
<speedDistributionDataPoint fx="0.589058" x="4.121024"/>
<speedDistributionDataPoint fx="0.67566" x="4.407455"/>
<speedDistributionDataPoint fx="0.751254" x="4.774043"/>
<speedDistributionDataPoint fx="0.866077" x="5.51479"/>
<speedDistributionDataPoint fx="0.924504" x="5.961132"/>
<speedDistributionDataPoint fx="0.947342" x="6.237696"/>
<speedDistributionDataPoint fx="0.971817" x="6.615232"/>
<speedDistributionDataPoint fx="0.985613" x="7.152273"/>
<speedDistributionDataPoint fx="1" x="8.2296"/>
</speedDistrDatPts>
</desSpeedDistribution>
</desSpeedDistributions>
<displayTypes>
<displayType allSidesSame="false" anisoFilt="true" borderColor="ff808080" borderLineStyle="SOLIDLINE" curved="false" drawOrder3D="MID" fillColor="ff808080" fillStyle="SOLIDFILL" invisible="false" name="Road gray" no="1" noMipmap="false" rail="false" railFlangeHgt="0.013" railFlangeWid="0.15" railGauge="1.435" railHeadHgt="0.043" railHeadWid="0.073" railHgt="0.172" railType="STANDARD" railWebWid="0.016" texHorizLen="1" textureFilename="" tiesHgt="0.02" tiesLen="2.6" tiesSpac="0.6" tiesTexFilename="" tiesTexHorizLen="1" tiesType="STANDARD" tiesWid="0.26"/>
<displayType allSidesSame="false" anisoFilt="true" borderColor="ff655c4b" borderLineStyle="SOLIDLINE" curved="true" drawOrder3D="MID" fillColor="ff655c4b" fillStyle="SOLIDFILL" invisible="false" name="Rail (stones)" no="11" noMipmap="false" rail="true" railFlangeHgt="0.01" railFlangeWid="0.15" railGauge="1.435" railHeadHgt="0.038" railHeadWid="0.065" railHgt="0.13" railType="STANDARD" railWebWid="0.013" texHorizLen="3.333333" textureFilename="#3dmodels#Textures\Material\Stones02.bmp" tiesHgt="0.02" tiesLen="2.2" tiesSpac="0.6" tiesTexFilename="" tiesTexHorizLen="1" tiesType="STANDARD" tiesWid="0.22"/>
<displayType allSidesSame="false" anisoFilt="true" borderColor="ff808080" borderLineStyle="SOLIDLINE" curved="false" drawOrder3D="MID" fillColor="ff808080" fillStyle="SOLIDFILL" invisible="false" name="Rail (road)" no="12" noMipmap="false" rail="true" railFlangeHgt="0.007" railFlangeWid="0.2" railGauge="1.435" railHeadHgt="0.003" railHeadWid="0.065" railHgt="0.01" railType="STANDARD" railWebWid="0" texHorizLen="1" textureFilename="" tiesHgt="0.02" tiesLen="2.6" tiesSpac="0.6" tiesTexFilename="" tiesTexHorizLen="1" tiesType="NONE" tiesWid="0.26"/>
<displayType allSidesSame="false" anisoFilt="true" borderColor="ff808080" borderLineStyle="SOLIDLINE" curved="false" drawOrder3D="MID" fillColor="ff808080" fillStyle="SOLIDFILL" invisible="false" name="Pedestrian area gray" no="21" noMipmap="false" rail="false" railFlangeHgt="0.013" railFlangeWid="0.15" railGauge="1.435" railHeadHgt="0.043" railHeadWid="0.073" railHgt="0.172" railType="STANDARD" railWebWid="0.016" texHorizLen="1" textureFilename="" tiesHgt="0.02" tiesLen="2.6" tiesSpac="0.6" tiesTexFilename="" tiesTexHorizLen="1" tiesType="STANDARD" tiesWid="0.26"/>
<displayType allSidesSame="false" anisoFilt="true" borderColor="ff6c6c6c" borderLineStyle="SOLIDLINE" curved="true" drawOrder3D="MID" fillColor="ff6c6c6c" fillStyle="SOLIDFILL" invisible="false" name="Escalator steps" no="31" noMipmap="true" rail="false" railFlangeHgt="0.013" railFlangeWid="0.15" railGauge="1.435" railHeadHgt="0.043" railHeadWid="0.073" railHgt="0.172" railType="STANDARD" railWebWid="0.016" texHorizLen="0.5" textureFilename="#3dmodels#Textures\Material\Metal01.jpg" tiesHgt="0.02" tiesLen="2.6" tiesSpac="0.6" tiesTexFilename="" tiesTexHorizLen="1" tiesType="STANDARD" tiesWid="0.26"/>
<displayType allSidesSame="false" anisoFilt="true" borderColor="ff808080" borderLineStyle="SOLIDLINE" curved="true" drawOrder3D="MID" fillColor="ff808080" fillStyle="SOLIDFILL" invisible="false" name="Escalator landing" no="32" noMipmap="false" rail="false" railFlangeHgt="0.013" railFlangeWid="0.15" railGauge="1.435" railHeadHgt="0.043" railHeadWid="0.073" railHgt="0.172" railType="STANDARD" railWebWid="0.016" texHorizLen="0.166667" textureFilename="#3dmodels#Textures\Material\Metal02.jpg" tiesHgt="0.02" tiesLen="2.6" tiesSpac="0.6" tiesTexFilename="" tiesTexHorizLen="1" tiesType="STANDARD" tiesWid="0.26"/>
<displayType allSidesSame="true" anisoFilt="true" borderColor="ff000000" borderLineStyle="SOLIDLINE" curved="false" drawOrder3D="MID" fillColor="ff000000" fillStyle="SOLIDFILL" invisible="false" name="Escalator handrail" no="33" noMipmap="false" rail="false" railFlangeHgt="0.013" railFlangeWid="0.15" railGauge="1.435" railHeadHgt="0.043" railHeadWid="0.073" railHgt="0.172" railType="STANDARD" railWebWid="0.016" texHorizLen="1" textureFilename="" tiesHgt="0.02" tiesLen="2.6" tiesSpac="0.6" tiesTexFilename="" tiesTexHorizLen="1" tiesType="STANDARD" tiesWid="0.26"/>
<displayType allSidesSame="true" anisoFilt="true" borderColor="ffa0a0a0" borderLineStyle="SOLIDLINE" curved="false" drawOrder3D="MID" fillColor="ffa0a0a0" fillStyle="SOLIDFILL" invisible="false" name="Escalator balustrade" no="34" noMipmap="false" rail="false" railFlangeHgt="0.013" railFlangeWid="0.15" railGauge="1.435" railHeadHgt="0.043" railHeadWid="0.073" railHgt="0.172" railType="STANDARD" railWebWid="0.016" texHorizLen="1" textureFilename="" tiesHgt="0.02" tiesLen="2.6" tiesSpac="0.6" tiesTexFilename="" tiesTexHorizLen="1" tiesType="STANDARD" tiesWid="0.26"/>
<displayType allSidesSame="true" anisoFilt="true" borderColor="ff808080" borderLineStyle="SOLIDLINE" curved="false" drawOrder3D="MID" fillColor="ff808080" fillStyle="SOLIDFILL" invisible="false" name="Escalator socket" no="35" noMipmap="false" rail="false" railFlangeHgt="0.013" railFlangeWid="0.15" railGauge="1.435" railHeadHgt="0.043" railHeadWid="0.073" railHgt="0.172" railType="STANDARD" railWebWid="0.016" texHorizLen="1" textureFilename="" tiesHgt="0.02" tiesLen="2.6" tiesSpac="0.6" tiesTexFilename="" tiesTexHorizLen="1" tiesType="STANDARD" tiesWid="0.26"/>
<displayType allSidesSame="true" anisoFilt="true" borderColor="ff566176" borderLineStyle="SOLIDLINE" curved="false" drawOrder3D="MID" fillColor="ff566176" fillStyle="SOLIDFILL" invisible="false" name="Elevator shaft" no="41" noMipmap="false" rail="false" railFlangeHgt="0.013" railFlangeWid="0.15" railGauge="1.435" railHeadHgt="0.043" railHeadWid="0.073" railHgt="0.172" railType="STANDARD" railWebWid="0.016" texHorizLen="1" textureFilename="" tiesHgt="0.02" tiesLen="2.6" tiesSpac="0.6" tiesTexFilename="" tiesTexHorizLen="1" tiesType="STANDARD" tiesWid="0.26"/>
<displayType allSidesSame="true" anisoFilt="true" borderColor="ffc0c0c0" borderLineStyle="SOLIDLINE" curved="true" drawOrder3D="MID" fillColor="ffc0c0c0" fillStyle="SOLIDFILL" invisible="false" name="Elevator door" no="42" noMipmap="false" rail="false" railFlangeHgt="0.013" railFlangeWid="0.15" railGauge="1.435" railHeadHgt="0.043" railHeadWid="0.073" railHgt="0.172" railType="STANDARD" railWebWid="0.016" texHorizLen="0.5" textureFilename="#3dmodels#Textures\Material\Structure 01 Gray Medium.png" tiesHgt="0.02" tiesLen="2.6" tiesSpac="0.6" tiesTexFilename="" tiesTexHorizLen="1" tiesType="STANDARD" tiesWid="0.26"/>
<displayType allSidesSame="true" anisoFilt="true" borderColor="fffff4c2" borderLineStyle="SOLIDLINE" curved="false" drawOrder3D="MID" fillColor="fffff4c2" fillStyle="SOLIDFILL" invisible="false" name="Elevator wall" no="43" noMipmap="false" rail="false" railFlangeHgt="0.013" railFlangeWid="0.15" railGauge="1.435" railHeadHgt="0.043" railHeadWid="0.073" railHgt="0.172" railType="STANDARD" railWebWid="0.016" texHorizLen="0.5" textureFilename="#3dmodels#Textures\Material\Structure 02 Cream Light.png" tiesHgt="0.02" tiesLen="2.6" tiesSpac="0.6" tiesTexFilename="" tiesTexHorizLen="1" tiesType="STANDARD" tiesWid="0.26"/>
<displayType allSidesSame="true" anisoFilt="true" borderColor="ff404040" borderLineStyle="SOLIDLINE" curved="true" drawOrder3D="MID" fillColor="ff404040" fillStyle="SOLIDFILL" invisible="false" name="Elevator floor" no="44" noMipmap="false" rail="false" railFlangeHgt="0.013" railFlangeWid="0.15" railGauge="1.435" railHeadHgt="0.043" railHeadWid="0.073" railHgt="0.172" railType="STANDARD" railWebWid="0.016" texHorizLen="0.6" textureFilename="#3dmodels#Textures\Material\Structure 03 Gray Dark.png" tiesHgt="0.02" tiesLen="2.6" tiesSpac="0.6" tiesTexFilename="" tiesTexHorizLen="1" tiesType="STANDARD" tiesWid="0.26"/>
<displayType allSidesSame="true" anisoFilt="true" borderColor="fff0f0f0" borderLineStyle="SOLIDLINE" curved="false" drawOrder3D="MID" fillColor="fff0f0f0" fillStyle="SOLIDFILL" invisible="false" name="Elevator ceiling" no="45" noMipmap="false" rail="false" railFlangeHgt="0.013" railFlangeWid="0.15" railGauge="1.435" railHeadHgt="0.043" railHeadWid="0.073" railHgt="0.172" railType="STANDARD" railWebWid="0.016" texHorizLen="1" textureFilename="#3dmodels#Textures\Material\Structure 01 White Dark.png" tiesHgt="0.02" tiesLen="2.6" tiesSpac="0.6" tiesTexFilename="" tiesTexHorizLen="1" tiesType="STANDARD" tiesWid="0.26"/>
<displayType allSidesSame="false" anisoFilt="true" borderColor="ff800000" borderLineStyle="SOLIDLINE" curved="false" drawOrder3D="MID" fillColor="ff800000" fillStyle="SOLIDFILL" invisible="false" name="Obstacle" no="51" noMipmap="false" rail="false" railFlangeHgt="0.013" railFlangeWid="0.15" railGauge="1.435" railHeadHgt="0.043" railHeadWid="0.073" railHgt="0.172" railType="STANDARD" railWebWid="0.016" texHorizLen="1" textureFilename="" tiesHgt="0.02" tiesLen="2.6" tiesSpac="0.6" tiesTexFilename="" tiesTexHorizLen="1" tiesType="STANDARD" tiesWid="0.26"/>
<displayType allSidesSame="false" anisoFilt="true" borderColor="fffff1b2" borderLineStyle="SOLIDLINE" curved="false" drawOrder3D="MID" fillColor="fffff1b2" fillStyle="NOFILL" invisible="false" name="Section" no="61" noMipmap="false" rail="false" railFlangeHgt="0.013" railFlangeWid="0.15" railGauge="1.435" railHeadHgt="0.043" railHeadWid="0.073" railHgt="0.172" railType="STANDARD" railWebWid="0.016" texHorizLen="1" textureFilename="" tiesHgt="0.02" tiesLen="2.6" tiesSpac="0.6" tiesTexFilename="" tiesTexHorizLen="1" tiesType="STANDARD" tiesWid="0.26"/>
</displayTypes>
<drivingBehaviors>
<drivingBehavior accDecelOwn="-1" accDecelTrail="-1" advMerg="true" amberA="1.588581" amberB1="-0.261981" amberB2="0.269453" amberBehav="CONTINUOUSCHECK" carFollowModType="WIEDEMANN74" conflArAsInteractObj="false" consNextTurn="false" coopDecel="-3" coopLnChg="false" coopLnChgCollTm="10" coopLnChgSpeedDiff="10.8" decelRedDistOwn="100" decelRedDistTrail="100" desLatPos="MIDDLE" diamQueu="false" diffusTm="60" distractProb="0" enforcAbsBrakDist="false" freeDrivTm="11" incrsAccel="1" jerkLimit="true" latDirChgMinTm="0" latDistDrivDef="1" latDistStandDef="0.2" lnChgRule="FREELANESELECTION" lookAheadDistMax="250" lookAheadDistMin="0" lookBackDistMax="150" lookBackDistMin="0" maxDecelOwn="-4" maxDecelTrail="-3" maxNumPlatoonVeh="7" maxPlatoonApprDist="250" maxPlatoonDesSpeed="80" mesoMaxWaitTm="120" mesoReactTm="1.2" mesoStandDist="2" minCollTmGain="2" minFrontRearClear="0.5" minSpeedForLat="1" name="Urban (motorized)" no="1" numInteractObj="4" numInteractVeh="99" obsrvAdjLn="false" ovtLDef="false" ovtRDef="false" ovtRedSpeedAreas="false" platoonFollowUpGapTm="0.6" platoonMinClear="2" platoonPoss="false" rearCorr="false" rearCorrEnd="10" rearCorrMaxSpeed="3" rearCorrStart="1" recovAcc="0.4" recovDist="2000" recovSafDist="1.1" recovSlow="false" recovSpeed="0.6" redAmberBehav="GO" safDistFactLnChg="0.6" safDistFactSig="0.6" safDistFactSigEnd="100" safDistFactSigStart="100" sleepDur="0" sleepProb="0" standDist="0.5" standDistIsFix="false" useImplicStoch="true" vehRoutDecLookAhead="true" w74ax="2" w74bxAdd="2" w74bxMult="3" w99cc0="1.5" w99cc1Distr="2" w99cc2="4" w99cc3="-8" w99cc4="-0.35" w99cc5="0.35" w99cc6="11.44" w99cc7="0.25" w99cc8="3.5" w99cc9="1.5"/>
<drivingBehavior accDecelOwn="-1" accDecelTrail="-0.5" advMerg="true" amberA="1.588581" amberB1="-0.261981" amberB2="0.269453" amberBehav="CONTINUOUSCHECK" carFollowModType="WIEDEMANN99" conflArAsInteractObj="false" consNextTurn="false" coopDecel="-3" coopLnChg="false" coopLnChgCollTm="10" coopLnChgSpeedDiff="10.8" decelRedDistOwn="200" decelRedDistTrail="200" desLatPos="MIDDLE" diamQueu="false" diffusTm="60" distractProb="0" enforcAbsBrakDist="false" freeDrivTm="11" incrsAccel="1" jerkLimit="true" latDirChgMinTm="0" latDistDrivDef="1" latDistStandDef="0.2" lnChgRule="OUTSIDERULE" lookAheadDistMax="250" lookAheadDistMin="0" lookBackDistMax="150" lookBackDistMin="0" maxDecelOwn="-4" maxDecelTrail="-3" maxNumPlatoonVeh="7" maxPlatoonApprDist="250" maxPlatoonDesSpeed="80" mesoMaxWaitTm="120" mesoReactTm="1.2" mesoStandDist="2" minCollTmGain="2" minFrontRearClear="0.5" minSpeedForLat="1" name="Right-side rule (motorized)" no="2" numInteractObj="2" numInteractVeh="99" obsrvAdjLn="false" ovtLDef="false" ovtRDef="false" ovtRedSpeedAreas="false" platoonFollowUpGapTm="0.6" platoonMinClear="2" platoonPoss="false" rearCorr="false" rearCorrEnd="10" rearCorrMaxSpeed="3" rearCorrStart="1" recovAcc="0.4" recovDist="2000" recovSafDist="1.1" recovSlow="false" recovSpeed="0.6" redAmberBehav="GO" safDistFactLnChg="0.6" safDistFactSig="0.6" safDistFactSigEnd="100" safDistFactSigStart="100" sleepDur="0" sleepProb="0" standDist="0.5" standDistIsFix="false" useImplicStoch="true" vehRoutDecLookAhead="true" w74ax="2" w74bxAdd="2" w74bxMult="3" w99cc0="1.5" w99cc1Distr="2" w99cc2="4" w99cc3="-8" w99cc4="-0.35" w99cc5="0.35" w99cc6="11.44" w99cc7="0.25" w99cc8="3.5" w99cc9="1.5"/>
<drivingBehavior accDecelOwn="-1" accDecelTrail="-0.5" advMerg="true" amberA="1.588581" amberB1="-0.261981" amberB2="0.269453" amberBehav="CONTINUOUSCHECK" carFollowModType="WIEDEMANN99" conflArAsInteractObj="false" consNextTurn="false" coopDecel="-3" coopLnChg="false" coopLnChgCollTm="10" coopLnChgSpeedDiff="10.8" decelRedDistOwn="200" decelRedDistTrail="200" desLatPos="MIDDLE" diamQueu="false" diffusTm="60" distractProb="0" enforcAbsBrakDist="false" freeDrivTm="11" incrsAccel="1" jerkLimit="true" latDirChgMinTm="0" latDistDrivDef="1" latDistStandDef="0.2" lnChgRule="FREELANESELECTION" lookAheadDistMax="250" lookAheadDistMin="0" lookBackDistMax="150" lookBackDistMin="0" maxDecelOwn="-4" maxDecelTrail="-3" maxNumPlatoonVeh="7" maxPlatoonApprDist="250" maxPlatoonDesSpeed="80" mesoMaxWaitTm="120" mesoReactTm="1.2" mesoStandDist="2" minCollTmGain="2" minFrontRearClear="0.5" minSpeedForLat="1" name="Freeway (free lane selection)" no="3" numInteractObj="2" numInteractVeh="99" obsrvAdjLn="false" ovtLDef="false" ovtRDef="false" ovtRedSpeedAreas="false" platoonFollowUpGapTm="0.6" platoonMinClear="2" platoonPoss="false" rearCorr="false" rearCorrEnd="10" rearCorrMaxSpeed="3" rearCorrStart="1" recovAcc="0.4" recovDist="2000" recovSafDist="1.1" recovSlow="false" recovSpeed="0.6" redAmberBehav="GO" safDistFactLnChg="0.6" safDistFactSig="0.6" safDistFactSigEnd="100" safDistFactSigStart="100" sleepDur="0" sleepProb="0" standDist="0.5" standDistIsFix="false" useImplicStoch="true" vehRoutDecLookAhead="true" w74ax="2" w74bxAdd="2" w74bxMult="3" w99cc0="1.5" w99cc1Distr="2" w99cc2="4" w99cc3="-8" w99cc4="-0.35" w99cc5="0.35" w99cc6="11.44" w99cc7="0.25" w99cc8="3.5" w99cc9="1.5"/>
<drivingBehavior accDecelOwn="-1" accDecelTrail="-1" advMerg="true" amberA="1.588581" amberB1="-0.261981" amberB2="0.269453" amberBehav="CONTINUOUSCHECK" carFollowModType="NOINTERACTION" conflArAsInteractObj="false" consNextTurn="false" coopDecel="-3" coopLnChg="false" coopLnChgCollTm="10" coopLnChgSpeedDiff="10.8" decelRedDistOwn="100" decelRedDistTrail="100" desLatPos="ANY" diamQueu="false" diffusTm="60" distractProb="0" enforcAbsBrakDist="false" freeDrivTm="11" incrsAccel="1" jerkLimit="true" latDirChgMinTm="0" latDistDrivDef="1" latDistStandDef="0.2" lnChgRule="FREELANESELECTION" lookAheadDistMax="250" lookAheadDistMin="0" lookBackDistMax="150" lookBackDistMin="0" maxDecelOwn="-4" maxDecelTrail="-3" maxNumPlatoonVeh="7" maxPlatoonApprDist="250" maxPlatoonDesSpeed="80" mesoMaxWaitTm="120" mesoReactTm="1.2" mesoStandDist="2" minCollTmGain="2" minFrontRearClear="0.5" minSpeedForLat="1" name="Footpath (no interaction)" no="4" numInteractObj="2" numInteractVeh="99" obsrvAdjLn="false" ovtLDef="false" ovtRDef="false" ovtRedSpeedAreas="false" platoonFollowUpGapTm="0.6" platoonMinClear="2" platoonPoss="false" rearCorr="false" rearCorrEnd="10" rearCorrMaxSpeed="3" rearCorrStart="1" recovAcc="0.4" recovDist="2000" recovSafDist="1.1" recovSlow="false" recovSpeed="0.6" redAmberBehav="GO" safDistFactLnChg="0.6" safDistFactSig="0.6" safDistFactSigEnd="100" safDistFactSigStart="100" sleepDur="0" sleepProb="0" standDist="0.5" standDistIsFix="false" useImplicStoch="true" vehRoutDecLookAhead="true" w74ax="2" w74bxAdd="2" w74bxMult="3" w99cc0="1.5" w99cc1Distr="2" w99cc2="4" w99cc3="-8" w99cc4="-0.35" w99cc5="0.35" w99cc6="11.44" w99cc7="0.25" w99cc8="3.5" w99cc9="1.5"/>
<drivingBehavior accDecelOwn="-1" accDecelTrail="-1" advMerg="true" amberA="1.588581" amberB1="-0.261981" amberB2="0.269453" amberBehav="CONTINUOUSCHECK" carFollowModType="WIEDEMANN99" conflArAsInteractObj="false" consNextTurn="false" coopDecel="-3" coopLnChg="false" coopLnChgCollTm="10" coopLnChgSpeedDiff="10.8" decelRedDistOwn="100" decelRedDistTrail="100" desLatPos="RIGHT" diamQueu="true" diffusTm="60" distractProb="0" enforcAbsBrakDist="false" freeDrivTm="11" incrsAccel="1" jerkLimit="true" latDirChgMinTm="0" latDistDrivDef="0.3" latDistStandDef="0.1" lnChgRule="FREELANESELECTION" lookAheadDistMax="250" lookAheadDistMin="10" lookBackDistMax="150" lookBackDistMin="0" maxDecelOwn="-4" maxDecelTrail="-3" maxNumPlatoonVeh="7" maxPlatoonApprDist="250" maxPlatoonDesSpeed="80" mesoMaxWaitTm="120" mesoReactTm="1.2" mesoStandDist="2" minCollTmGain="2" minFrontRearClear="0.5" minSpeedForLat="1" name="Cycle-Track (free overtaking)" no="5" numInteractObj="2" numInteractVeh="99" obsrvAdjLn="false" ovtLDef="true" ovtRDef="true" ovtRedSpeedAreas="false" platoonFollowUpGapTm="0.6" platoonMinClear="2" platoonPoss="false" rearCorr="false" rearCorrEnd="10" rearCorrMaxSpeed="3" rearCorrStart="1" recovAcc="0.4" recovDist="2000" recovSafDist="1.1" recovSlow="false" recovSpeed="0.6" redAmberBehav="GO" safDistFactLnChg="0.6" safDistFactSig="0.6" safDistFactSigEnd="100" safDistFactSigStart="100" sleepDur="0" sleepProb="0" standDist="0.5" standDistIsFix="false" useImplicStoch="true" vehRoutDecLookAhead="true" w74ax="2" w74bxAdd="2" w74bxMult="3" w99cc0="0.5" w99cc1Distr="1" w99cc2="0" w99cc3="-8" w99cc4="-0.35" w99cc5="0.35" w99cc6="11.44" w99cc7="0.25" w99cc8="3.5" w99cc9="1.5"/>
<drivingBehavior accDecelOwn="-1" accDecelTrail="-1" advMerg="true" amberA="1.588581" amberB1="-0.261981" amberB2="0.269453" amberBehav="CONTINUOUSCHECK" carFollowModType="WIEDEMANN99" conflArAsInteractObj="false" consNextTurn="false" coopDecel="-2.5" coopLnChg="false" coopLnChgCollTm="10" coopLnChgSpeedDiff="10.8" decelRedDistOwn="80" decelRedDistTrail="80" desLatPos="MIDDLE" diamQueu="false" diffusTm="60" distractProb="0" enforcAbsBrakDist="true" freeDrivTm="11" incrsAccel="1" jerkLimit="true" latDirChgMinTm="0" latDistDrivDef="1" latDistStandDef="0.2" lnChgRule="FREELANESELECTION" lookAheadDistMax="250" lookAheadDistMin="0" lookBackDistMax="150" lookBackDistMin="0" maxDecelOwn="-3.5" maxDecelTrail="-2.5" maxNumPlatoonVeh="7" maxPlatoonApprDist="250" maxPlatoonDesSpeed="80" mesoMaxWaitTm="120" mesoReactTm="1.2" mesoStandDist="2" minCollTmGain="2" minFrontRearClear="0.5" minSpeedForLat="1" name="AV cautious (CoEXist)" no="101" numInteractObj="2" numInteractVeh="1" obsrvAdjLn="false" ovtLDef="false" ovtRDef="false" ovtRedSpeedAreas="false" platoonFollowUpGapTm="0.6" platoonMinClear="2" platoonPoss="false" rearCorr="false" rearCorrEnd="10" rearCorrMaxSpeed="3" rearCorrStart="1" recovAcc="0.4" recovDist="2000" recovSafDist="1.1" recovSlow="false" recovSpeed="0.6" redAmberBehav="STOP" safDistFactLnChg="1" safDistFactSig="1" safDistFactSigEnd="100" safDistFactSigStart="100" sleepDur="0" sleepProb="0" standDist="0.5" standDistIsFix="false" useImplicStoch="false" vehRoutDecLookAhead="true" w74ax="2" w74bxAdd="2" w74bxMult="3" w99cc0="1.5" w99cc1Distr="102" w99cc2="0" w99cc3="-10" w99cc4="-0.1" w99cc5="0.1" w99cc6="0" w99cc7="0.1" w99cc8="3" w99cc9="1.2"/>
<drivingBehavior accDecelOwn="-1" accDecelTrail="-1" advMerg="true" amberA="1.588581" amberB1="-0.261981" amberB2="0.269453" amberBehav="ONEDECISION" carFollowModType="WIEDEMANN99" conflArAsInteractObj="false" consNextTurn="false" coopDecel="-3" coopLnChg="true" coopLnChgCollTm="10" coopLnChgSpeedDiff="10.8" decelRedDistOwn="100" decelRedDistTrail="100" desLatPos="MIDDLE" diamQueu="false" diffusTm="60" distractProb="0" enforcAbsBrakDist="false" freeDrivTm="11" incrsAccel="1.05" jerkLimit="true" latDirChgMinTm="0" latDistDrivDef="1" latDistStandDef="0.2" lnChgRule="FREELANESELECTION" lookAheadDistMax="250" lookAheadDistMin="0" lookBackDistMax="150" lookBackDistMin="0" maxDecelOwn="-4" maxDecelTrail="-3" maxNumPlatoonVeh="7" maxPlatoonApprDist="250" maxPlatoonDesSpeed="80" mesoMaxWaitTm="120" mesoReactTm="1.2" mesoStandDist="2" minCollTmGain="2" minFrontRearClear="0.5" minSpeedForLat="1" name="AV normal (CoEXist)" no="102" numInteractObj="2" numInteractVeh="1" obsrvAdjLn="false" ovtLDef="false" ovtRDef="false" ovtRedSpeedAreas="false" platoonFollowUpGapTm="0.6" platoonMinClear="2" platoonPoss="false" rearCorr="false" rearCorrEnd="10" rearCorrMaxSpeed="3" rearCorrStart="1" recovAcc="0.4" recovDist="2000" recovSafDist="1.1" recovSlow="false" recovSpeed="0.6" redAmberBehav="STOP" safDistFactLnChg="0.6" safDistFactSig="1" safDistFactSigEnd="100" safDistFactSigStart="100" sleepDur="0" sleepProb="0" standDist="0.5" standDistIsFix="false" useImplicStoch="false" vehRoutDecLookAhead="true" w74ax="2" w74bxAdd="2" w74bxMult="3" w99cc0="1.5" w99cc1Distr="2" w99cc2="0" w99cc3="-8" w99cc4="-0.1" w99cc5="0.1" w99cc6="0" w99cc7="0.1" w99cc8="3.5" w99cc9="1.5"/>
<drivingBehavior accDecelOwn="-1" accDecelTrail="-1.5" advMerg="true" amberA="1.588581" amberB1="-0.261981" amberB2="0.269453" amberBehav="ONEDECISION" carFollowModType="WIEDEMANN99" conflArAsInteractObj="false" consNextTurn="false" coopDecel="-6" coopLnChg="true" coopLnChgCollTm="10" coopLnChgSpeedDiff="10.8" decelRedDistOwn="100" decelRedDistTrail="100" desLatPos="MIDDLE" diamQueu="false" diffusTm="60" distractProb="0" enforcAbsBrakDist="false" freeDrivTm="11" incrsAccel="1.1" jerkLimit="true" latDirChgMinTm="0" latDistDrivDef="1" latDistStandDef="0.2" lnChgRule="FREELANESELECTION" lookAheadDistMax="300" lookAheadDistMin="0" lookBackDistMax="150" lookBackDistMin="0" maxDecelOwn="-4" maxDecelTrail="-4" maxNumPlatoonVeh="7" maxPlatoonApprDist="250" maxPlatoonDesSpeed="80" mesoMaxWaitTm="120" mesoReactTm="1.2" mesoStandDist="2" minCollTmGain="2" minFrontRearClear="0.5" minSpeedForLat="1" name="AV aggressive (CoEXist)" no="103" numInteractObj="10" numInteractVeh="8" obsrvAdjLn="false" ovtLDef="false" ovtRDef="false" ovtRedSpeedAreas="false" platoonFollowUpGapTm="0.6" platoonMinClear="2" platoonPoss="false" rearCorr="false" rearCorrEnd="10" rearCorrMaxSpeed="3" rearCorrStart="1" recovAcc="0.4" recovDist="2000" recovSafDist="1.1" recovSlow="false" recovSpeed="0.6" redAmberBehav="STOP" safDistFactLnChg="0.75" safDistFactSig="1" safDistFactSigEnd="100" safDistFactSigStart="100" sleepDur="0" sleepProb="0" standDist="0.5" standDistIsFix="false" useImplicStoch="false" vehRoutDecLookAhead="true" w74ax="2" w74bxAdd="2" w74bxMult="3" w99cc0="1" w99cc1Distr="103" w99cc2="0" w99cc3="-6" w99cc4="-0.1" w99cc5="0.1" w99cc6="0" w99cc7="0.1" w99cc8="4" w99cc9="2"/>
</drivingBehaviors>
<dynamicAssignment altPathSearchEdgPenSpread="0.5" altPathSearchNumPasses="5" avoidDetours="false" avoidDetoursFact="2.5" chkConvgTravTmEdg="false" chkConvgTravTmPaths="false" chkConvgVolEdg="false" chkEdgOnReadingCostFile="true" chkEdgOnReadingPathFile="true" convgBehav="ASKMULTIRUN" convgEdgLenMin="20" convgTravTmEdgPerc="0.15" convgTravTmPathsPerc="0.15" convgVolEdg="15" correctOverlappingPaths="false" costCalcInt="PREVIOUSSIMRUN" costFile="" createArchiveFiles="true" evalInt="600" expSmoothingFact="0.2" kirchExp="3.5" logitLowerLimit="0.001" logitScalingFact="1.5" msaPreviousIterations="0" pathFile="" pathSelMethod="STOCHASTICKIRCHHOFF" pathSelType="DECIDEATSTARTONLY" pathsForZeroVols="false" pathsLimitMaxNumPaths="999" pathsLimitNumPaths="false" pathsRejectCostPerc="0.75" pathsRejectHighCost="false" reqNumConvSimRuns="1" reqShareConvEdgTravTm="0.95" reqShareConvEdgVol="0.95" reqShareConvPathTravTm="0.95" scaleTotVol="false" scaleTotVolPerc="1" searchAltPaths="false" searchNewPaths="true" smoothing="EXPSMOOTHING" storeCosts="true" storePathsAndVols="true" travTmCalcMethod="EDGETRAVELTIMES" tripChainFile="" useAltPathSearchForAllRels="false" useMatrices="false" useTripChains="false">
<matrixCorrectionParameters/>
<routGuid1 interval="999999" offset="0" strategy="NEWROUTETODESTINATIONPARKINGLOT"/>
<routGuid2 interval="999999" offset="0" strategy="NEWROUTETODESTINATIONPARKINGLOT"/>
</dynamicAssignment>
<evaluation autoCreateResultColumns="true" boschEmiCalcAct="false" databaseConnection="" evalOutDir="#data#" keepPrevResults="KEEPALL" listAutoExportType="FILE" nodesDelaySegmentStart="100" queueBeginSpeed="5" queueConsiderAdjacentLanes="true" queueEndSpeed="10" queueMaxClear="20" queueMaxLength="500">
<areaMeasRawData fromTime="0" toTime="99999" writeFile="false"/>
<areaMeasResults collectData="false" fromTime="0" interval="99999" toTime="99999"/>
<areaResults collectData="false" fromTime="0" interval="99999" toTime="99999"/>
<convergence writeFile="false"/>
<dataColl collectData="false" fromTime="0" interval="99999" toTime="99999"/>
<dataCollRawData fromTime="0" toTime="99999" writeFile="false"/>
<delays collectData="false" fromTime="0" interval="99999" toTime="99999"/>
<dischRec fromTime="0" toTime="99999" writeFile="false"/>
<greenTimeDistribution fromTime="0" toTime="99999" writeFile="false"/>
<linkResults collectData="false" fromTime="0" interval="99999" perLane="false" toTime="99999"/>
<lnChgs filterType="ALL" fromTime="0" toTime="99999" writeFile="false"/>
<mesoEvaluationConfig collectData="false" fromTime="0" interval="99999" toTime="99999"/>
<nodeRawData fromTime="0" toTime="99999" writeDatabase="false" writeFile="false"/>
<nodeResults collectData="false" fromTime="0" interval="99999" toTime="99999"/>
<odPairs collectData="false" fromTime="0" interval="99999" toTime="99999"/>
<ptWaitingTimes writeFile="false"/>
<parkLotGrps collectData="false" fromTime="0" interval="99999" toTime="99999"/>
<parkLots collectData="false" fromTime="0" interval="99999" toTime="99999"/>
<parkRoutDecs collectData="false" fromTime="0" interval="99999" toTime="99999"/>
<parkSpcs collectData="false" fromTime="0" interval="99999" toTime="99999"/>
<pedGridCell cellSize="1" collectData="false" collectOnlyLastInterval="false" densThresh="0" experDensThresh="0" fromTime="0" interval="99999" rangeOfInfluence="1" speedThresh="0" toTime="99999" velVarThresh="0"/>
<pedNetPerf collectData="false" fromTime="0" interval="99999" toTime="99999"/>
<pedRec filterType="ALL" fromTime="0" resolution="1" toTime="99999" writeDatabase="false" writeFile="false">
<attributes>
<attributeSelection attributeID="SIMSEC" decimals="2" format="SECONDS" showUnits="false"/>
<attributeSelection attributeID="NO" decimals="0" format="DEFAULT" showUnits="false"/>
<attributeSelection attributeID="CONSTRELTYPE" decimals="0" format="DEFAULT" showUnits="false"/>
<attributeSelection attributeID="CONSTRELNO" decimals="0" format="DEFAULT" showUnits="false"/>
</attributes>
</pedRec>
<pedTravTmODData fromTime="0" interval="99999" toTime="99999" writeFile="false"/>
<pedTravTmRawData fromTime="0" toTime="99999" writeFile="false"/>
<pedTravTms collectData="false" fromTime="0" interval="99999" toTime="99999"/>
<queues collectData="false" fromTime="0" interval="99999" toTime="99999"/>
<scDetRec writeFile="false"/>
<ssam fromTime="0" toTime="99999" writeFile="false"/>
<sigChgs writeDatabase="false" writeFile="false"/>
<vehInpData writeFile="false"/>
<vehInps collectData="false" fromTime="0" interval="99999" toTime="99999"/>
<vehNetPerf collectData="false" fromTime="0" interval="99999" toTime="99999"/>
<vehRec filterType="ALL" fromTime="0" inclParkVehs="false" resolution="1" toTime="99999" writeDatabase="false" writeFile="false">
<attributes>
<attributeSelection attributeID="SIMSEC" decimals="2" format="SECONDS" showUnits="false"/>
<attributeSelection attributeID="NO" decimals="0" format="DEFAULT" showUnits="false"/>
<attributeSelection attributeID="LANE\LINK\NO" decimals="0" format="DEFAULT" showUnits="false"/>
<attributeSelection attributeID="LANE\INDEX" decimals="0" format="DEFAULT" showUnits="false"/>
<attributeSelection attributeID="POS" decimals="2" format="DEFAULT" showUnits="false"/>
<attributeSelection attributeID="POSLAT" decimals="2" format="DEFAULT" showUnits="false"/>
</attributes>
</vehRec>
<vehTravTmRawData fromTime="0" toTime="99999" writeDatabase="false" writeFile="false"/>
<vehTravTms aggrBySect="DESTINATION" collectData="false" fromTime="0" interval="99999" toTime="99999"/>
</evaluation>
<levels>
<level name="Base" no="1" zCoord="0"/>
</levels>
<linkBehaviorTypes>
<linkBehaviorType anmFlag="false" drivBehavDef="1" name="Urban (motorized)" no="1"/>
<linkBehaviorType anmFlag="false" drivBehavDef="2" name="Right-side rule (motorized)" no="2"/>
<linkBehaviorType anmFlag="false" drivBehavDef="3" name="Freeway (free lane selection)" no="3"/>
<linkBehaviorType anmFlag="false" drivBehavDef="4" name="Footpath (no interaction)" no="4"/>
<linkBehaviorType anmFlag="false" drivBehavDef="5" name="Cycle-Track (free overtaking)" no="5"/>
</linkBehaviorTypes>
inpx结尾:
<locationDistributions>
<locationDistribution name="Uniform" no="1">
<distrDataPts>
<distributionDataPoint fx="0" x="0"/>
<distributionDataPoint fx="1" x="1"/>
</distrDataPts>
</locationDistribution>
<locationDistribution name="Center" no="2">
<distrDataPts>
<distributionDataPoint fx="0" x="0"/>
<distributionDataPoint fx="0.2" x="0.3"/>
<distributionDataPoint fx="0.8" x="0.7"/>
<distributionDataPoint fx="1" x="1"/>
</distrDataPts>
</locationDistribution>
<locationDistribution name="Front" no="3">
<distrDataPts>
<distributionDataPoint fx="0" x="0"/>
<distributionDataPoint fx="0.8" x="0.3"/>
<distributionDataPoint fx="1" x="1"/>
</distrDataPts>
</locationDistribution>
<locationDistribution name="Rear" no="4">
<distrDataPts>
<distributionDataPoint fx="0" x="0"/>
<distributionDataPoint fx="0.2" x="0.7"/>
<distributionDataPoint fx="1" x="1"/>
</distrDataPts>
</locationDistribution>
<locationDistribution name="Front and Rear" no="5">
<distrDataPts>
<distributionDataPoint fx="0" x="0"/>
<distributionDataPoint fx="0.4" x="0.3"/>
<distributionDataPoint fx="0.6" x="0.7"/>
<distributionDataPoint fx="1" x="1"/>
</distrDataPts>
</locationDistribution>
</locationDistributions>
<maxAccelerationFunctions>
<maxAccelerationFunction name="Car" no="1">
<accelFuncDataPts>
<accelerationFunctionDataPoint x="0" y="3.5" yMax="3.5" yMin="1.96"/>
<accelerationFunctionDataPoint x="10" y="3.2" yMax="3.5" yMin="1.493"/>
<accelerationFunctionDataPoint x="20" y="2.786" yMax="3.5" yMin="1.3"/>
<accelerationFunctionDataPoint x="30" y="2.468" yMax="3.5" yMin="1.152"/>
<accelerationFunctionDataPoint x="40" y="2.2" yMax="3.5" yMin="1.027"/>
<accelerationFunctionDataPoint x="50" y="1.964" yMax="3.273" yMin="0.917"/>
<accelerationFunctionDataPoint x="60" y="1.751" yMax="2.918" yMin="0.817"/>
<accelerationFunctionDataPoint x="70" y="1.554" yMax="2.59" yMin="0.725"/>
<accelerationFunctionDataPoint x="80" y="1.372" yMax="2.286" yMin="0.64"/>
<accelerationFunctionDataPoint x="90" y="1.2" yMax="2" yMin="0.56"/>
<accelerationFunctionDataPoint x="100" y="1.038" yMax="1.73" yMin="0.484"/>
<accelerationFunctionDataPoint x="110" y="0.969" yMax="1.614" yMin="0.452"/>
<accelerationFunctionDataPoint x="120" y="0.899" yMax="1.499" yMin="0.42"/>
<accelerationFunctionDataPoint x="130" y="0.83" yMax="1.384" yMin="0.387"/>
<accelerationFunctionDataPoint x="140" y="0.761" yMax="1.268" yMin="0.355"/>
<accelerationFunctionDataPoint x="150" y="0.692" yMax="1.153" yMin="0.323"/>
<accelerationFunctionDataPoint x="160" y="0.623" yMax="1.038" yMin="0.291"/>
<accelerationFunctionDataPoint x="170" y="0.553" yMax="0.922" yMin="0.258"/>
<accelerationFunctionDataPoint x="180" y="0.484" yMax="0.807" yMin="0.226"/>
<accelerationFunctionDataPoint x="190" y="0.415" yMax="0.692" yMin="0.194"/>
<accelerationFunctionDataPoint x="200" y="0.346" yMax="0.577" yMin="0.161"/>
<accelerationFunctionDataPoint x="210" y="0.277" yMax="0.461" yMin="0.129"/>
<accelerationFunctionDataPoint x="220" y="0.208" yMax="0.346" yMin="0.097"/>
<accelerationFunctionDataPoint x="230" y="0.138" yMax="0.231" yMin="0.065"/>
<accelerationFunctionDataPoint x="240" y="0.069" yMax="0.115" yMin="0.032"/>
<accelerationFunctionDataPoint x="250" y="0" yMax="0" yMin="0"/>
</accelFuncDataPts>
</maxAccelerationFunction>
<maxAccelerationFunction name="HGV" no="2">
<accelFuncDataPts>
<accelerationFunctionDataPoint x="0" y="7.3" yMax="9.3" yMin="2.5"/>
<accelerationFunctionDataPoint x="10" y="6.9" yMax="9.3" yMin="2.4"/>
<accelerationFunctionDataPoint x="20" y="3.1" yMax="5.2" yMin="1.12"/>
<accelerationFunctionDataPoint x="30" y="2" yMax="3.2" yMin="0.73"/>
<accelerationFunctionDataPoint x="40" y="1.52" yMax="2.35" yMin="0.53"/>
<accelerationFunctionDataPoint x="50" y="0.95" yMax="1.55" yMin="0.32"/>
<accelerationFunctionDataPoint x="60" y="0.79" yMax="1.31" yMin="0.25"/>
<accelerationFunctionDataPoint x="70" y="0.64" yMax="1.1" yMin="0.19"/>
<accelerationFunctionDataPoint x="80" y="0.52" yMax="0.9" yMin="0.15"/>
<accelerationFunctionDataPoint x="90" y="0.41" yMax="0.75" yMin="0.11"/>
<accelerationFunctionDataPoint x="100" y="0.35" yMax="0.65" yMin="0.08"/>
<accelerationFunctionDataPoint x="110" y="0.2" yMax="0.55" yMin="0"/>
<accelerationFunctionDataPoint x="120" y="0" yMax="0.1" yMin="0"/>
<accelerationFunctionDataPoint x="130" y="0" yMax="0" yMin="0"/>
<accelerationFunctionDataPoint x="140" y="0" yMax="0" yMin="0"/>
<accelerationFunctionDataPoint x="150" y="0" yMax="0" yMin="0"/>
<accelerationFunctionDataPoint x="160" y="0" yMax="0" yMin="0"/>
<accelerationFunctionDataPoint x="170" y="0" yMax="0" yMin="0"/>
<accelerationFunctionDataPoint x="180" y="0" yMax="0" yMin="0"/>
<accelerationFunctionDataPoint x="190" y="0" yMax="0" yMin="0"/>
<accelerationFunctionDataPoint x="200" y="0" yMax="0" yMin="0"/>
<accelerationFunctionDataPoint x="210" y="0" yMax="0" yMin="0"/>
<accelerationFunctionDataPoint x="220" y="0" yMax="0" yMin="0"/>
<accelerationFunctionDataPoint x="230" y="0" yMax="0" yMin="0"/>
<accelerationFunctionDataPoint x="240" y="0" yMax="0" yMin="0"/>
<accelerationFunctionDataPoint x="250" y="0" yMax="0" yMin="0"/>
</accelFuncDataPts>
</maxAccelerationFunction>
<maxAccelerationFunction name="Bus" no="3">
<accelFuncDataPts>
<accelerationFunctionDataPoint x="0" y="1.24" yMax="1.488" yMin="1.042"/>
<accelerationFunctionDataPoint x="10" y="1.24" yMax="1.488" yMin="1.042"/>
<accelerationFunctionDataPoint x="20" y="1.24" yMax="1.488" yMin="1.042"/>
<accelerationFunctionDataPoint x="30" y="1.24" yMax="1.488" yMin="1.042"/>
<accelerationFunctionDataPoint x="40" y="1.1" yMax="1.32" yMin="0.924"/>
<accelerationFunctionDataPoint x="50" y="1" yMax="1.2" yMin="0.84"/>
<accelerationFunctionDataPoint x="60" y="0.9" yMax="1.08" yMin="0.756"/>
<accelerationFunctionDataPoint x="70" y="0.8" yMax="0.96" yMin="0.672"/>
<accelerationFunctionDataPoint x="80" y="0.6" yMax="0.72" yMin="0.504"/>
<accelerationFunctionDataPoint x="90" y="0.4" yMax="0.48" yMin="0.336"/>
<accelerationFunctionDataPoint x="100" y="0" yMax="0" yMin="0"/>
<accelerationFunctionDataPoint x="110" y="0" yMax="0" yMin="0"/>
<accelerationFunctionDataPoint x="120" y="0" yMax="0" yMin="0"/>
<accelerationFunctionDataPoint x="130" y="0" yMax="0" yMin="0"/>
<accelerationFunctionDataPoint x="140" y="0" yMax="0" yMin="0"/>
<accelerationFunctionDataPoint x="150" y="0" yMax="0" yMin="0"/>
<accelerationFunctionDataPoint x="160" y="0" yMax="0" yMin="0"/>
<accelerationFunctionDataPoint x="170" y="0" yMax="0" yMin="0"/>
<accelerationFunctionDataPoint x="180" y="0" yMax="0" yMin="0"/>
<accelerationFunctionDataPoint x="190" y="0" yMax="0" yMin="0"/>
<accelerationFunctionDataPoint x="200" y="0" yMax="0" yMin="0"/>
<accelerationFunctionDataPoint x="210" y="0" yMax="0" yMin="0"/>
<accelerationFunctionDataPoint x="220" y="0" yMax="0" yMin="0"/>
<accelerationFunctionDataPoint x="230" y="0" yMax="0" yMin="0"/>
<accelerationFunctionDataPoint x="240" y="0" yMax="0" yMin="0"/>
<accelerationFunctionDataPoint x="250" y="0" yMax="0" yMin="0"/>
</accelFuncDataPts>
</maxAccelerationFunction>
<maxAccelerationFunction name="Tram" no="4">
<accelFuncDataPts>
<accelerationFunctionDataPoint x="0" y="1" yMax="1" yMin="1"/>
<accelerationFunctionDataPoint x="10" y="1" yMax="1" yMin="1"/>
<accelerationFunctionDataPoint x="20" y="1" yMax="1" yMin="1"/>
<accelerationFunctionDataPoint x="30" y="1" yMax="1" yMin="1"/>
<accelerationFunctionDataPoint x="40" y="1" yMax="1" yMin="1"/>
<accelerationFunctionDataPoint x="50" y="1" yMax="1" yMin="1"/>
<accelerationFunctionDataPoint x="60" y="1" yMax="1" yMin="1"/>
<accelerationFunctionDataPoint x="70" y="1" yMax="1" yMin="1"/>
<accelerationFunctionDataPoint x="80" y="1" yMax="1" yMin="1"/>
<accelerationFunctionDataPoint x="90" y="1" yMax="1" yMin="1"/>
<accelerationFunctionDataPoint x="100" y="1" yMax="1" yMin="1"/>
<accelerationFunctionDataPoint x="110" y="1" yMax="1" yMin="1"/>
<accelerationFunctionDataPoint x="120" y="1" yMax="1" yMin="1"/>
<accelerationFunctionDataPoint x="130" y="1" yMax="1" yMin="1"/>
<accelerationFunctionDataPoint x="140" y="1" yMax="1" yMin="1"/>
<accelerationFunctionDataPoint x="150" y="1" yMax="1" yMin="1"/>
<accelerationFunctionDataPoint x="160" y="1" yMax="1" yMin="1"/>
<accelerationFunctionDataPoint x="170" y="1" yMax="1" yMin="1"/>
<accelerationFunctionDataPoint x="180" y="1" yMax="1" yMin="1"/>
<accelerationFunctionDataPoint x="190" y="1" yMax="1" yMin="1"/>
<accelerationFunctionDataPoint x="200" y="1" yMax="1" yMin="1"/>
<accelerationFunctionDataPoint x="210" y="1" yMax="1" yMin="1"/>
<accelerationFunctionDataPoint x="220" y="1" yMax="1" yMin="1"/>
<accelerationFunctionDataPoint x="230" y="1" yMax="1" yMin="1"/>
<accelerationFunctionDataPoint x="240" y="1" yMax="1" yMin="1"/>
<accelerationFunctionDataPoint x="250" y="0" yMax="0" yMin="0"/>
</accelFuncDataPts>
</maxAccelerationFunction>
<maxAccelerationFunction name="Pedestrian" no="5">
<accelFuncDataPts>
<accelerationFunctionDataPoint x="0" y="3" yMax="3" yMin="3"/>
<accelerationFunctionDataPoint x="10" y="3" yMax="3" yMin="3"/>
<accelerationFunctionDataPoint x="20" y="0" yMax="0" yMin="0"/>
<accelerationFunctionDataPoint x="30" y="0" yMax="0" yMin="0"/>
<accelerationFunctionDataPoint x="40" y="0" yMax="0" yMin="0"/>
<accelerationFunctionDataPoint x="50" y="0" yMax="0" yMin="0"/>
<accelerationFunctionDataPoint x="60" y="0" yMax="0" yMin="0"/>
<accelerationFunctionDataPoint x="70" y="0" yMax="0" yMin="0"/>
<accelerationFunctionDataPoint x="80" y="0" yMax="0" yMin="0"/>
<accelerationFunctionDataPoint x="90" y="0" yMax="0" yMin="0"/>
<accelerationFunctionDataPoint x="100" y="0" yMax="0" yMin="0"/>
<accelerationFunctionDataPoint x="110" y="0" yMax="0" yMin="0"/>
<accelerationFunctionDataPoint x="120" y="0" yMax="0" yMin="0"/>
<accelerationFunctionDataPoint x="130" y="0" yMax="0" yMin="0"/>
<accelerationFunctionDataPoint x="140" y="0" yMax="0" yMin="0"/>
<accelerationFunctionDataPoint x="150" y="0" yMax="0" yMin="0"/>
<accelerationFunctionDataPoint x="160" y="0" yMax="0" yMin="0"/>
<accelerationFunctionDataPoint x="170" y="0" yMax="0" yMin="0"/>
<accelerationFunctionDataPoint x="180" y="0" yMax="0" yMin="0"/>
<accelerationFunctionDataPoint x="190" y="0" yMax="0" yMin="0"/>
<accelerationFunctionDataPoint x="200" y="0" yMax="0" yMin="0"/>
<accelerationFunctionDataPoint x="210" y="0" yMax="0" yMin="0"/>
<accelerationFunctionDataPoint x="220" y="0" yMax="0" yMin="0"/>
<accelerationFunctionDataPoint x="230" y="0" yMax="0" yMin="0"/>
<accelerationFunctionDataPoint x="240" y="0" yMax="0" yMin="0"/>
<accelerationFunctionDataPoint x="250" y="0" yMax="0" yMin="0"/>
</accelFuncDataPts>
</maxAccelerationFunction>
<maxAccelerationFunction name="Bike" no="6">
<accelFuncDataPts>
<accelerationFunctionDataPoint x="0" y="3.5" yMax="3.5" yMin="1.96"/>
<accelerationFunctionDataPoint x="10" y="3.2" yMax="3.5" yMin="1.493"/>
<accelerationFunctionDataPoint x="20" y="2.786" yMax="3.5" yMin="1.3"/>
<accelerationFunctionDataPoint x="30" y="2.468" yMax="3.5" yMin="1.152"/>
<accelerationFunctionDataPoint x="40" y="2.2" yMax="3.5" yMin="1.027"/>
<accelerationFunctionDataPoint x="50" y="1.964" yMax="3.273" yMin="0.917"/>
<accelerationFunctionDataPoint x="60" y="1.751" yMax="2.918" yMin="0.817"/>
<accelerationFunctionDataPoint x="70" y="1.554" yMax="2.59" yMin="0.725"/>
<accelerationFunctionDataPoint x="80" y="1.372" yMax="2.286" yMin="0.64"/>
<accelerationFunctionDataPoint x="90" y="1.2" yMax="2" yMin="0.56"/>
<accelerationFunctionDataPoint x="100" y="1.038" yMax="1.73" yMin="0.484"/>
<accelerationFunctionDataPoint x="110" y="0.969" yMax="1.614" yMin="0.452"/>
<accelerationFunctionDataPoint x="120" y="0.899" yMax="1.499" yMin="0.42"/>
<accelerationFunctionDataPoint x="130" y="0.83" yMax="1.384" yMin="0.387"/>
<accelerationFunctionDataPoint x="140" y="0.761" yMax="1.268" yMin="0.355"/>
<accelerationFunctionDataPoint x="150" y="0.692" yMax="1.153" yMin="0.323"/>
<accelerationFunctionDataPoint x="160" y="0.623" yMax="1.038" yMin="0.291"/>
<accelerationFunctionDataPoint x="170" y="0.553" yMax="0.922" yMin="0.258"/>
<accelerationFunctionDataPoint x="180" y="0.484" yMax="0.807" yMin="0.226"/>
<accelerationFunctionDataPoint x="190" y="0.415" yMax="0.692" yMin="0.194"/>
<accelerationFunctionDataPoint x="200" y="0.346" yMax="0.577" yMin="0.161"/>
<accelerationFunctionDataPoint x="210" y="0.277" yMax="0.461" yMin="0.129"/>
<accelerationFunctionDataPoint x="220" y="0.208" yMax="0.346" yMin="0.097"/>
<accelerationFunctionDataPoint x="230" y="0.138" yMax="0.231" yMin="0.065"/>
<accelerationFunctionDataPoint x="240" y="0.069" yMax="0.115" yMin="0.032"/>
<accelerationFunctionDataPoint x="250" y="0" yMax="0" yMin="0"/>
</accelFuncDataPts>
</maxAccelerationFunction>
</maxAccelerationFunctions>
<maxDecelerationFunctions>
<maxDecelerationFunction name="Car" no="1">
<decelFuncDataPts>
<decelerationFunctionDataPoint x="0" y="-7.5" yMax="-6.5" yMin="-8.5"/>
<decelerationFunctionDataPoint x="10" y="-7.4" yMax="-6.4" yMin="-8.4"/>
<decelerationFunctionDataPoint x="20" y="-7.3" yMax="-6.3" yMin="-8.3"/>
<decelerationFunctionDataPoint x="30" y="-7.2" yMax="-6.2" yMin="-8.2"/>
<decelerationFunctionDataPoint x="40" y="-7.1" yMax="-6.1" yMin="-8.1"/>
<decelerationFunctionDataPoint x="50" y="-7" yMax="-6" yMin="-8"/>
<decelerationFunctionDataPoint x="60" y="-6.9" yMax="-5.9" yMin="-7.9"/>
<decelerationFunctionDataPoint x="70" y="-6.8" yMax="-5.8" yMin="-7.8"/>
<decelerationFunctionDataPoint x="80" y="-6.7" yMax="-5.7" yMin="-7.7"/>
<decelerationFunctionDataPoint x="90" y="-6.6" yMax="-5.6" yMin="-7.6"/>
<decelerationFunctionDataPoint x="100" y="-6.5" yMax="-5.5" yMin="-7.5"/>
<decelerationFunctionDataPoint x="110" y="-6.4" yMax="-5.4" yMin="-7.4"/>
<decelerationFunctionDataPoint x="120" y="-6.3" yMax="-5.3" yMin="-7.3"/>
<decelerationFunctionDataPoint x="130" y="-6.2" yMax="-5.2" yMin="-7.2"/>
<decelerationFunctionDataPoint x="140" y="-6.1" yMax="-5.1" yMin="-7.1"/>
<decelerationFunctionDataPoint x="150" y="-6" yMax="-5" yMin="-7"/>
<decelerationFunctionDataPoint x="160" y="-5.9" yMax="-4.9" yMin="-6.9"/>
<decelerationFunctionDataPoint x="170" y="-5.8" yMax="-4.8" yMin="-6.8"/>
<decelerationFunctionDataPoint x="180" y="-5.7" yMax="-4.7" yMin="-6.7"/>
<decelerationFunctionDataPoint x="190" y="-5.6" yMax="-4.6" yMin="-6.6"/>
<decelerationFunctionDataPoint x="200" y="-5.5" yMax="-4.5" yMin="-6.5"/>
<decelerationFunctionDataPoint x="210" y="-5.4" yMax="-4.4" yMin="-6.4"/>
<decelerationFunctionDataPoint x="220" y="-5.3" yMax="-4.3" yMin="-6.3"/>
<decelerationFunctionDataPoint x="230" y="-5.2" yMax="-4.2" yMin="-6.2"/>
<decelerationFunctionDataPoint x="240" y="-5.1" yMax="-4.1" yMin="-6.1"/>
</decelFuncDataPts>
</maxDecelerationFunction>
<maxDecelerationFunction name="HGV" no="2">
<decelFuncDataPts>
<decelerationFunctionDataPoint x="0" y="-5.5" yMax="-5" yMin="-6"/>
<decelerationFunctionDataPoint x="10" y="-5.5" yMax="-5" yMin="-6"/>
<decelerationFunctionDataPoint x="20" y="-5.5" yMax="-5" yMin="-6"/>
<decelerationFunctionDataPoint x="30" y="-5.5" yMax="-5" yMin="-6"/>
<decelerationFunctionDataPoint x="40" y="-5.5" yMax="-5" yMin="-6"/>
<decelerationFunctionDataPoint x="50" y="-5.5" yMax="-5" yMin="-6"/>
<decelerationFunctionDataPoint x="60" y="-5.5" yMax="-5" yMin="-6"/>
<decelerationFunctionDataPoint x="70" y="-5.5" yMax="-5" yMin="-6"/>
<decelerationFunctionDataPoint x="80" y="-5.5" yMax="-5" yMin="-6"/>
<decelerationFunctionDataPoint x="90" y="-5.5" yMax="-5" yMin="-6"/>
<decelerationFunctionDataPoint x="100" y="-5.5" yMax="-5" yMin="-6"/>
<decelerationFunctionDataPoint x="110" y="-5.5" yMax="-5" yMin="-6"/>
<decelerationFunctionDataPoint x="120" y="-5.5" yMax="-5" yMin="-6"/>
<decelerationFunctionDataPoint x="130" y="-5.5" yMax="-5" yMin="-6"/>
<decelerationFunctionDataPoint x="140" y="-5.5" yMax="-5" yMin="-6"/>
<decelerationFunctionDataPoint x="150" y="-5.5" yMax="-5" yMin="-6"/>
<decelerationFunctionDataPoint x="160" y="-5.5" yMax="-5" yMin="-6"/>
<decelerationFunctionDataPoint x="170" y="-5.5" yMax="-5" yMin="-6"/>
<decelerationFunctionDataPoint x="180" y="-5.5" yMax="-5" yMin="-6"/>
<decelerationFunctionDataPoint x="190" y="-5.5" yMax="-5" yMin="-6"/>
<decelerationFunctionDataPoint x="200" y="-5.5" yMax="-5" yMin="-6"/>
<decelerationFunctionDataPoint x="210" y="-5.5" yMax="-5" yMin="-6"/>
<decelerationFunctionDataPoint x="220" y="-5.5" yMax="-5" yMin="-6"/>
<decelerationFunctionDataPoint x="230" y="-5.5" yMax="-5" yMin="-6"/>
<decelerationFunctionDataPoint x="240" y="-5.5" yMax="-5" yMin="-6"/>
</decelFuncDataPts>
</maxDecelerationFunction>
<maxDecelerationFunction name="Bus" no="3">
<decelFuncDataPts>
<decelerationFunctionDataPoint x="0" y="-7.5" yMax="-6.5" yMin="-8.5"/>
<decelerationFunctionDataPoint x="10" y="-7.4" yMax="-6.4" yMin="-8.4"/>
<decelerationFunctionDataPoint x="20" y="-7.3" yMax="-6.3" yMin="-8.3"/>
<decelerationFunctionDataPoint x="30" y="-7.2" yMax="-6.2" yMin="-8.2"/>
<decelerationFunctionDataPoint x="40" y="-7.1" yMax="-6.1" yMin="-8.1"/>
<decelerationFunctionDataPoint x="50" y="-7" yMax="-6" yMin="-8"/>
<decelerationFunctionDataPoint x="60" y="-6.9" yMax="-5.9" yMin="-7.9"/>
<decelerationFunctionDataPoint x="70" y="-6.8" yMax="-5.8" yMin="-7.8"/>
<decelerationFunctionDataPoint x="80" y="-6.7" yMax="-5.7" yMin="-7.7"/>
<decelerationFunctionDataPoint x="90" y="-6.6" yMax="-5.6" yMin="-7.6"/>
<decelerationFunctionDataPoint x="100" y="-6.5" yMax="-5.5" yMin="-7.5"/>
<decelerationFunctionDataPoint x="110" y="-6.4" yMax="-5.4" yMin="-7.4"/>
<decelerationFunctionDataPoint x="120" y="-6.3" yMax="-5.3" yMin="-7.3"/>
<decelerationFunctionDataPoint x="130" y="-6.2" yMax="-5.2" yMin="-7.2"/>
<decelerationFunctionDataPoint x="140" y="-6.1" yMax="-5.1" yMin="-7.1"/>
<decelerationFunctionDataPoint x="150" y="-6" yMax="-5" yMin="-7"/>
<decelerationFunctionDataPoint x="160" y="-5.9" yMax="-4.9" yMin="-6.9"/>
<decelerationFunctionDataPoint x="170" y="-5.8" yMax="-4.8" yMin="-6.8"/>
<decelerationFunctionDataPoint x="180" y="-5.7" yMax="-4.7" yMin="-6.7"/>
<decelerationFunctionDataPoint x="190" y="-5.6" yMax="-4.6" yMin="-6.6"/>
<decelerationFunctionDataPoint x="200" y="-5.5" yMax="-4.5" yMin="-6.5"/>
<decelerationFunctionDataPoint x="210" y="-5.4" yMax="-4.4" yMin="-6.4"/>
<decelerationFunctionDataPoint x="220" y="-5.3" yMax="-4.3" yMin="-6.3"/>
<decelerationFunctionDataPoint x="230" y="-5.2" yMax="-4.2" yMin="-6.2"/>
<decelerationFunctionDataPoint x="240" y="-5.1" yMax="-4.1" yMin="-6.1"/>
</decelFuncDataPts>
</maxDecelerationFunction>
<maxDecelerationFunction name="Tram" no="4">
<decelFuncDataPts>
<decelerationFunctionDataPoint x="0" y="-5" yMax="-4" yMin="-6"/>
<decelerationFunctionDataPoint x="10" y="-4.9" yMax="-3.9" yMin="-5.9"/>
<decelerationFunctionDataPoint x="20" y="-4.8" yMax="-3.8" yMin="-5.8"/>
<decelerationFunctionDataPoint x="30" y="-4.7" yMax="-3.7" yMin="-5.7"/>
<decelerationFunctionDataPoint x="40" y="-4.6" yMax="-3.6" yMin="-5.6"/>
<decelerationFunctionDataPoint x="50" y="-4.5" yMax="-3.5" yMin="-5.5"/>
<decelerationFunctionDataPoint x="60" y="-4.4" yMax="-3.4" yMin="-5.4"/>
<decelerationFunctionDataPoint x="70" y="-4.3" yMax="-3.3" yMin="-5.3"/>
<decelerationFunctionDataPoint x="80" y="-4.2" yMax="-3.2" yMin="-5.2"/>
<decelerationFunctionDataPoint x="90" y="-4.1" yMax="-3.1" yMin="-5.1"/>
<decelerationFunctionDataPoint x="100" y="-4" yMax="-3" yMin="-5"/>
<decelerationFunctionDataPoint x="110" y="-3.9" yMax="-2.9" yMin="-4.9"/>
<decelerationFunctionDataPoint x="120" y="-3.8" yMax="-2.8" yMin="-4.8"/>
<decelerationFunctionDataPoint x="130" y="-3.7" yMax="-2.7" yMin="-4.7"/>
<decelerationFunctionDataPoint x="140" y="-3.6" yMax="-2.6" yMin="-4.6"/>
<decelerationFunctionDataPoint x="150" y="-3.5" yMax="-2.5" yMin="-4.5"/>
<decelerationFunctionDataPoint x="160" y="-3.4" yMax="-2.4" yMin="-4.4"/>
<decelerationFunctionDataPoint x="170" y="-3.3" yMax="-2.3" yMin="-4.3"/>
<decelerationFunctionDataPoint x="180" y="-3.2" yMax="-2.2" yMin="-4.2"/>
<decelerationFunctionDataPoint x="190" y="-3.1" yMax="-2.1" yMin="-4.1"/>
<decelerationFunctionDataPoint x="200" y="-3" yMax="-2" yMin="-4"/>
<decelerationFunctionDataPoint x="210" y="-2.9" yMax="-1.9" yMin="-3.9"/>
<decelerationFunctionDataPoint x="220" y="-2.8" yMax="-1.8" yMin="-3.8"/>
<decelerationFunctionDataPoint x="230" y="-2.7" yMax="-1.7" yMin="-3.7"/>
<decelerationFunctionDataPoint x="240" y="-2.6" yMax="-1.6" yMin="-3.6"/>
</decelFuncDataPts>
</maxDecelerationFunction>
<maxDecelerationFunction name="Pedestrian" no="5">
<decelFuncDataPts>
<decelerationFunctionDataPoint x="0" y="-9" yMax="-8.5" yMin="-9.5"/>
<decelerationFunctionDataPoint x="10" y="-9" yMax="-8.5" yMin="-9.5"/>
<decelerationFunctionDataPoint x="20" y="-9" yMax="-8.5" yMin="-9.5"/>
<decelerationFunctionDataPoint x="30" y="-9" yMax="-8.5" yMin="-9.5"/>
<decelerationFunctionDataPoint x="40" y="-9" yMax="-8.5" yMin="-9.5"/>
<decelerationFunctionDataPoint x="50" y="-9" yMax="-8.5" yMin="-9.5"/>
<decelerationFunctionDataPoint x="60" y="-9" yMax="-8.5" yMin="-9.5"/>
<decelerationFunctionDataPoint x="70" y="-9" yMax="-8.5" yMin="-9.5"/>
<decelerationFunctionDataPoint x="80" y="-9" yMax="-8.5" yMin="-9.5"/>
<decelerationFunctionDataPoint x="90" y="-9" yMax="-8.5" yMin="-9.5"/>
<decelerationFunctionDataPoint x="100" y="-9" yMax="-8.5" yMin="-9.5"/>
<decelerationFunctionDataPoint x="110" y="-9" yMax="-8.5" yMin="-9.5"/>
<decelerationFunctionDataPoint x="120" y="-9" yMax="-8.5" yMin="-9.5"/>
<decelerationFunctionDataPoint x="130" y="-9" yMax="-8.5" yMin="-9.5"/>
<decelerationFunctionDataPoint x="140" y="-9" yMax="-8.5" yMin="-9.5"/>
<decelerationFunctionDataPoint x="150" y="-9" yMax="-8.5" yMin="-9.5"/>
<decelerationFunctionDataPoint x="160" y="-9" yMax="-8.5" yMin="-9.5"/>
<decelerationFunctionDataPoint x="170" y="-9" yMax="-8.5" yMin="-9.5"/>
<decelerationFunctionDataPoint x="180" y="-9" yMax="-8.5" yMin="-9.5"/>
<decelerationFunctionDataPoint x="190" y="-9" yMax="-8.5" yMin="-9.5"/>
<decelerationFunctionDataPoint x="200" y="-9" yMax="-8.5" yMin="-9.5"/>
<decelerationFunctionDataPoint x="210" y="-9" yMax="-8.5" yMin="-9.5"/>
<decelerationFunctionDataPoint x="220" y="-9" yMax="-8.5" yMin="-9.5"/>
<decelerationFunctionDataPoint x="230" y="-9" yMax="-8.5" yMin="-9.5"/>
<decelerationFunctionDataPoint x="240" y="-9" yMax="-8.5" yMin="-9.5"/>
</decelFuncDataPts>
</maxDecelerationFunction>
<maxDecelerationFunction name="Bike" no="6">
<decelFuncDataPts>
<decelerationFunctionDataPoint x="0" y="-7.5" yMax="-6.5" yMin="-8.5"/>
<decelerationFunctionDataPoint x="10" y="-7.4" yMax="-6.4" yMin="-8.4"/>
<decelerationFunctionDataPoint x="20" y="-7.3" yMax="-6.3" yMin="-8.3"/>
<decelerationFunctionDataPoint x="30" y="-7.2" yMax="-6.2" yMin="-8.2"/>
<decelerationFunctionDataPoint x="40" y="-7.1" yMax="-6.1" yMin="-8.1"/>
<decelerationFunctionDataPoint x="50" y="-7" yMax="-6" yMin="-8"/>
<decelerationFunctionDataPoint x="60" y="-6.9" yMax="-5.9" yMin="-7.9"/>
<decelerationFunctionDataPoint x="70" y="-6.8" yMax="-5.8" yMin="-7.8"/>
<decelerationFunctionDataPoint x="80" y="-6.7" yMax="-5.7" yMin="-7.7"/>
<decelerationFunctionDataPoint x="90" y="-6.6" yMax="-5.6" yMin="-7.6"/>
<decelerationFunctionDataPoint x="100" y="-6.5" yMax="-5.5" yMin="-7.5"/>
<decelerationFunctionDataPoint x="110" y="-6.4" yMax="-5.4" yMin="-7.4"/>
<decelerationFunctionDataPoint x="120" y="-6.3" yMax="-5.3" yMin="-7.3"/>
<decelerationFunctionDataPoint x="130" y="-6.2" yMax="-5.2" yMin="-7.2"/>
<decelerationFunctionDataPoint x="140" y="-6.1" yMax="-5.1" yMin="-7.1"/>
<decelerationFunctionDataPoint x="150" y="-6" yMax="-5" yMin="-7"/>
<decelerationFunctionDataPoint x="160" y="-5.9" yMax="-4.9" yMin="-6.9"/>
<decelerationFunctionDataPoint x="170" y="-5.8" yMax="-4.8" yMin="-6.8"/>
<decelerationFunctionDataPoint x="180" y="-5.7" yMax="-4.7" yMin="-6.7"/>
<decelerationFunctionDataPoint x="190" y="-5.6" yMax="-4.6" yMin="-6.6"/>
<decelerationFunctionDataPoint x="200" y="-5.5" yMax="-4.5" yMin="-6.5"/>
<decelerationFunctionDataPoint x="210" y="-5.4" yMax="-4.4" yMin="-6.4"/>
<decelerationFunctionDataPoint x="220" y="-5.3" yMax="-4.3" yMin="-6.3"/>
<decelerationFunctionDataPoint x="230" y="-5.2" yMax="-4.2" yMin="-6.2"/>
<decelerationFunctionDataPoint x="240" y="-5.1" yMax="-4.1" yMin="-6.1"/>
</decelFuncDataPts>
</maxDecelerationFunction>
</maxDecelerationFunctions>
<model2D3DDistributions>
<model2D3DDistribution name="Car" no="10">
<model2D3DDistrEl>
<model2D3DDistributionElement model2D3D="1" share="0.24"/>
<model2D3DDistributionElement model2D3D="2" share="0.18"/>
<model2D3DDistributionElement model2D3D="3" share="0.16"/>
<model2D3DDistributionElement model2D3D="4" share="0.16"/>
<model2D3DDistributionElement model2D3D="5" share="0.14"/>
<model2D3DDistributionElement model2D3D="6" share="0.02"/>
<model2D3DDistributionElement model2D3D="7" share="0.1"/>
</model2D3DDistrEl>
</model2D3DDistribution>
<model2D3DDistribution name="HGV" no="20">
<model2D3DDistrEl>
<model2D3DDistributionElement model2D3D="21" share="0.1"/>
</model2D3DDistrEl>
</model2D3DDistribution>
<model2D3DDistribution name="Bus" no="30">
<model2D3DDistrEl>
<model2D3DDistributionElement model2D3D="31" share="0.1"/>
</model2D3DDistrEl>
</model2D3DDistribution>
<model2D3DDistribution name="Tram" no="40">
<model2D3DDistrEl>
<model2D3DDistributionElement model2D3D="41" share="0.1"/>
</model2D3DDistrEl>
</model2D3DDistribution>
<model2D3DDistribution name="Bike Man" no="61">
<model2D3DDistrEl>
<model2D3DDistributionElement model2D3D="61" share="1"/>
</model2D3DDistrEl>
</model2D3DDistribution>
<model2D3DDistribution name="Bike Woman" no="62">
<model2D3DDistrEl>
<model2D3DDistributionElement model2D3D="62" share="1"/>
</model2D3DDistrEl>
</model2D3DDistribution>
<model2D3DDistribution name="Man" no="100">
<model2D3DDistrEl>
<model2D3DDistributionElement model2D3D="101" share="0.1"/>
<model2D3DDistributionElement model2D3D="102" share="0.1"/>
<model2D3DDistributionElement model2D3D="103" share="0.1"/>
<model2D3DDistributionElement model2D3D="104" share="0.1"/>
</model2D3DDistrEl>
</model2D3DDistribution>
<model2D3DDistribution name="Woman" no="200">
<model2D3DDistrEl>
<model2D3DDistributionElement model2D3D="201" share="0.1"/>
<model2D3DDistributionElement model2D3D="202" share="0.1"/>
<model2D3DDistributionElement model2D3D="203" share="0.1"/>
<model2D3DDistributionElement model2D3D="204" share="0.1"/>
</model2D3DDistrEl>
</model2D3DDistribution>
<model2D3DDistribution name="Woman & Child" no="250">
<model2D3DDistrEl>
<model2D3DDistributionElement model2D3D="251" share="0.1"/>
</model2D3DDistrEl>
</model2D3DDistribution>
<model2D3DDistribution name="Wheelchair" no="300">
<model2D3DDistrEl>
<model2D3DDistributionElement model2D3D="301" share="0.1"/>
</model2D3DDistrEl>
</model2D3DDistribution>
</model2D3DDistributions>
<models2D3D>
<model2D3D name="Car - Volkswagen Golf" no="1">
<model2D3DSegs>
<model2D3DSegment axleFront="0.900545" axleRear="3.478034" file3D="#3dmodels#Vehicles\Road\Car - Volkswagen Golf (2007).v3d" height="1.475281" jointFront="0" jointRear="4.211" length="4.211" partWOutPassFront="0" partWOutPassRear="0" scale="1" shaftLen="0" width="2.003672" yawAngle="0">
<posRel xOffset="0" yOffset="0" zOffset="0"/>
</model2D3DSegment>
</model2D3DSegs>
</model2D3D>
<model2D3D name="Car - Audi A4" no="2">
<model2D3DSegs>
<model2D3DSegment axleFront="0.945812" axleRear="3.59497" file3D="#3dmodels#Vehicles\Road\Car - Audi A4 (2005) Hatchback.v3d" height="1.436974" jointFront="0" jointRear="4.61" length="4.61" partWOutPassFront="0" partWOutPassRear="0" scale="1" shaftLen="0" width="1.949314" yawAngle="0">
<posRel xOffset="0" yOffset="0" zOffset="0"/>
</model2D3DSegment>
</model2D3DSegs>
</model2D3D>
<model2D3D name="Car - Mercedes CLK" no="3">
<model2D3DSegs>
<model2D3DSegment axleFront="0.852695" axleRear="3.56758" file3D="#3dmodels#Vehicles\Road\Car - Mercedes CLK500 (2006).v3d" height="1.430868" jointFront="0" jointRear="4.644" length="4.644" partWOutPassFront="0" partWOutPassRear="0" scale="1" shaftLen="0" width="1.998714" yawAngle="0">
<posRel xOffset="0" yOffset="0" zOffset="0"/>
</model2D3DSegment>
</model2D3DSegs>
</model2D3D>
<model2D3D name="Car - Peugeot 607" no="4">
<model2D3DSegs>
<model2D3DSegment axleFront="0.943622" axleRear="3.743124" file3D="#3dmodels#Vehicles\Road\Car - Peugeot 607 (2006).v3d" height="1.429614" jointFront="0" jointRear="4.761" length="4.76" partWOutPassFront="0" partWOutPassRear="0" scale="1" shaftLen="0" width="2.069114" yawAngle="0">
<posRel xOffset="0" yOffset="0" zOffset="0"/>
</model2D3DSegment>
</model2D3DSegs>
</model2D3D>
<model2D3D name="Car - Volkswagen Beetle" no="5">
<model2D3DSegs>
<model2D3DSegment axleFront="0.783123" axleRear="3.298" file3D="#3dmodels#Vehicles\Road\Car - Volkswagen Beetle (2005).v3d" height="1.715635" jointFront="0" jointRear="4.012" length="4.012" partWOutPassFront="0" partWOutPassRear="0" scale="1" shaftLen="0" width="1.852215" yawAngle="0">
<posRel xOffset="0" yOffset="0" zOffset="0"/>
</model2D3DSegment>
</model2D3DSegs>
</model2D3D>
<model2D3D name="Car - Porsche Cayman" no="6">
<model2D3DSegs>
<model2D3DSegment axleFront="1.040662" axleRear="3.455783" file3D="#3dmodels#Vehicles\Road\Car - Porsche Cayman (2008).v3d" height="1.291583" jointFront="0" jointRear="4.359" length="4.359" partWOutPassFront="0" partWOutPassRear="0" scale="1" shaftLen="0" width="1.96979" yawAngle="0">
<posRel xOffset="0" yOffset="0" zOffset="0"/>
</model2D3DSegment>
</model2D3DSegs>
</model2D3D>
<model2D3D name="Car - Toyota Yaris" no="7">
<model2D3DSegs>
<model2D3DSegment axleFront="0.748674" axleRear="3.208604" file3D="#3dmodels#Vehicles\Road\Car - Toyota Yaris (2006).v3d" height="1.535941" jointFront="0" jointRear="3.749" length="3.749" partWOutPassFront="0" partWOutPassRear="0" scale="1" shaftLen="0" width="1.987091" yawAngle="0">
<posRel xOffset="0" yOffset="0" zOffset="0"/>
</model2D3DSegment>
</model2D3DSegs>
</model2D3D>
<model2D3D name="HGV - EU 04" no="21">
<model2D3DSegs>
<model2D3DSegment axleFront="1.559" axleRear="7.333" file3D="#3dmodels#Vehicles\Road\HGV - EU 04 Tractor.v3d" height="3.927001" jointFront="0" jointRear="9.94" length="10.215" partWOutPassFront="0" partWOutPassRear="0" scale="1" shaftLen="0" width="2.496" yawAngle="0">
<posRel xOffset="0" yOffset="0" zOffset="0"/>
</model2D3DSegment>
</model2D3DSegs>
</model2D3D>
<model2D3D name="Bus - C2 Standard" no="31">
<model2D3DSegs>
<model2D3DSegment axleFront="2.7999999523162842" axleRear="8.7799997329711914" file3D="#3dmodels#Vehicles\Road\Bus - C2 Standard 2-doors.v3d" height="3.0136809349060059" jointFront="0" jointRear="12.069999694824219" length="12.39994603395462" partWOutPassFront="0" partWOutPassRear="0" scale="1" shaftLen="0" width="3.0401335954666138" yawAngle="0">
<doors>
<door pos="0.44340571761131287" side="RIGHT" usage="BOARDING" width="0.75893500447273254" yOffset="1.2446038722991943" zOffset="0.29556810855865479"/>
<door pos="1.2023407220840454" side="RIGHT" usage="BOTH" width="0.75893497467041016" yOffset="1.2446038722991943" zOffset="0.29556810855865479"/>
<door pos="6.3879051208496094" side="RIGHT" usage="BOTH" width="0.75893497467041016" yOffset="1.2446038722991943" zOffset="0.29556810855865479"/>
<door pos="7.1468410491943359" side="RIGHT" usage="BOTH" width="0.75893497467041016" yOffset="1.2446038722991943" zOffset="0.29556810855865479"/>
</doors>
<posRel xOffset="0" yOffset="0" zOffset="0"/>
</model2D3DSegment>
</model2D3DSegs>
</model2D3D>
<model2D3D name="Bus - C2 G Articulated" no="35">
<model2D3DSegs>
<model2D3DSegment axleFront="2.7999999523162842" axleRear="8.7799997329711914" file3D="#3dmodels#Vehicles\Road\Bus - C2 G 3-doors - front.v3d" height="3.0136809349060059" jointFront="0" jointRear="10.460000038146973" length="11.218259811401367" partWOutPassFront="0" partWOutPassRear="0" scale="1" shaftLen="0" width="3.0401338338851929" yawAngle="0">
<doors>
<door pos="0.46513783931732178" side="RIGHT" usage="BOARDING" width="0.75893497467041016" yOffset="1.2446038722991943" zOffset="0.29556810855865479"/>
<door pos="1.2240728139877319" side="RIGHT" usage="BOTH" width="0.75893521308898926" yOffset="1.2446038722991943" zOffset="0.29556810855865479"/>
<door pos="6.4096379280090332" side="RIGHT" usage="BOTH" width="0.75893497467041016" yOffset="1.2446038722991943" zOffset="0.29556810855865479"/>
<door pos="7.1685729026794434" side="RIGHT" usage="BOTH" width="0.75893497467041016" yOffset="1.2446038722991943" zOffset="0.29556810855865479"/>
</doors>
<posRel xOffset="0" yOffset="0" zOffset="0"/>
</model2D3DSegment>
<model2D3DSegment axleFront="4.1999998092651367" axleRear="4.25" file3D="#3dmodels#Vehicles\Road\Bus - C2 G 3-doors - rear.v3d" height="3.0136809349060165" jointFront="0" jointRear="7.570000171661377" length="8.036463737487793" partWOutPassFront="0" partWOutPassRear="0" scale="1" shaftLen="0" width="2.5692079067230225" yawAngle="0">
<doors>
<door pos="1.8668909072875977" side="RIGHT" usage="BOTH" width="0.75893592834472656" yOffset="1.2446038722991943" zOffset="0.29556810855865479"/>
<door pos="2.6258268356323242" side="RIGHT" usage="BOTH" width="0.75893497467041016" yOffset="1.2446038722991943" zOffset="0.29556810855865479"/>
</doors>
<posRel xOffset="0" yOffset="0" zOffset="0"/>
</model2D3DSegment>
</model2D3DSegs>
</model2D3D>
<model2D3D name="Tram - GT8-2S" no="41">
<model2D3DSegs>
<model2D3DSegment axleFront="3.85" axleRear="13.88" file3D="#3dmodels#Vehicles\Rail\Tram - GT8-2S front.v3d" height="3.656292" jointFront="3.85" jointRear="13.88" length="13.619994" partWOutPassFront="0" partWOutPassRear="0" scale="1" shaftLen="3.85" width="2.690111" yawAngle="0">
<doors>
<door pos="5.838716" side="LEFT" usage="BOTH" width="0.791394" yOffset="1.203627347946167" zOffset="0.493478"/>
<door pos="5.838716" side="RIGHT" usage="BOTH" width="0.791394" yOffset="1.2008904218673706" zOffset="0.493478"/>
<door pos="6.630116" side="LEFT" usage="BOTH" width="0.791394" yOffset="1.203627347946167" zOffset="0.493478"/>
<door pos="6.630116" side="RIGHT" usage="BOTH" width="0.791394" yOffset="1.2008904218673706" zOffset="0.493478"/>
<door pos="10.926715" side="LEFT" usage="BOTH" width="0.791393" yOffset="1.203627347946167" zOffset="0.493478"/>
<door pos="10.926715" side="RIGHT" usage="BOTH" width="0.791394" yOffset="1.2008904218673706" zOffset="0.493478"/>
<door pos="11.718116" side="RIGHT" usage="BOTH" width="0.791394" yOffset="1.2008904218673706" zOffset="0.493478"/>
<door pos="11.720056" side="LEFT" usage="BOTH" width="0.791393" yOffset="1.203627347946167" zOffset="0.493478"/>
</doors>
<posRel xOffset="0" yOffset="0" zOffset="0"/>
</model2D3DSegment>
<model2D3DSegment axleFront="1.5" axleRear="1.6" file3D="#3dmodels#Vehicles\Rail\Tram - GT8-2S joint.v3d" height="3.699986" jointFront="1.5" jointRear="1.6" length="3.099988" partWOutPassFront="0" partWOutPassRear="0" scale="1" shaftLen="0" width="2.557242" yawAngle="0">
<posRel xOffset="0" yOffset="0" zOffset="0"/>
</model2D3DSegment>
<model2D3DSegment axleFront="-0.26" axleRear="9.43" file3D="#3dmodels#Vehicles\Rail\Tram - GT8-2S mid.v3d" height="4.472814" jointFront="-0.26" jointRear="9.43" length="9.17" partWOutPassFront="0" partWOutPassRear="0" scale="1" shaftLen="0" width="2.644946" yawAngle="0">
<posRel xOffset="0" yOffset="0" zOffset="0"/>
</model2D3DSegment>
<model2D3DSegment axleFront="1.5" axleRear="1.6" file3D="#3dmodels#Vehicles\Rail\Tram - GT8-2S joint.v3d" height="3.699986" jointFront="1.5" jointRear="1.6" length="3.099988" partWOutPassFront="0" partWOutPassRear="0" scale="1" shaftLen="0" width="2.557242" yawAngle="0">
<posRel xOffset="0" yOffset="0" zOffset="0"/>
</model2D3DSegment>
<model2D3DSegment axleFront="-0.26" axleRear="9.77" file3D="#3dmodels#Vehicles\Rail\Tram - GT8-2S rear.v3d" height="3.656292" jointFront="-0.26" jointRear="13.5" length="13.619994" partWOutPassFront="0" partWOutPassRear="0" scale="1" shaftLen="0" width="2.690111" yawAngle="0">
<doors>
<door pos="1.108413" side="RIGHT" usage="BOTH" width="0.791394" yOffset="1.2034964561462402" zOffset="0.493478"/>
<door pos="1.110352" side="LEFT" usage="BOTH" width="0.791394" yOffset="1.2010213136672974" zOffset="0.493478"/>
<door pos="1.901753" side="LEFT" usage="BOTH" width="0.791394" yOffset="1.2010213136672974" zOffset="0.493478"/>
<door pos="1.901753" side="RIGHT" usage="BOTH" width="0.791394" yOffset="1.2034964561462402" zOffset="0.493478"/>
<door pos="6.198351" side="LEFT" usage="BOTH" width="0.791394" yOffset="1.2010214328765869" zOffset="0.493478"/>
<door pos="6.198352" side="RIGHT" usage="BOTH" width="0.791394" yOffset="1.2034963369369507" zOffset="0.493478"/>
<door pos="6.989751" side="LEFT" usage="BOTH" width="0.791394" yOffset="1.2010214328765869" zOffset="0.493478"/>
<door pos="6.989752" side="RIGHT" usage="BOTH" width="0.791394" yOffset="1.2034963369369507" zOffset="0.493478"/>
</doors>
<posRel xOffset="0" yOffset="0" zOffset="0"/>
</model2D3DSegment>
</model2D3DSegs>
</model2D3D>
<model2D3D name="Bike - Cycle Man" no="61">
<model2D3DSegs>
<model2D3DSegment axleFront="0.32" axleRear="1.44" file3D="#3dmodels#Vehicles\Road\Bike - Cycle Man 02.v3d" height="1.72436" jointFront="0" jointRear="1.77475" length="1.77475" partWOutPassFront="0" partWOutPassRear="0" scale="1" shaftLen="0" width="0.627504" yawAngle="0">
<posRel xOffset="0" yOffset="0" zOffset="0"/>
</model2D3DSegment>
</model2D3DSegs>
</model2D3D>
<model2D3D name="Bike - Cycle Woman" no="62">
<model2D3DSegs>
<model2D3DSegment axleFront="0.32" axleRear="1.44" file3D="#3dmodels#Vehicles\Road\Bike - Cycle Woman.v3d" height="1.795357707887888" jointFront="0" jointRear="1.77475" length="1.77475" partWOutPassFront="0" partWOutPassRear="0" scale="1" shaftLen="0" width="0.65575781464576721" yawAngle="0">
<posRel xOffset="0" yOffset="0" zOffset="0"/>
</model2D3DSegment>
</model2D3DSegs>
</model2D3D>
<model2D3D name="Ped - Man 01" no="101">
<model2D3DSegs>
<model2D3DSegment axleFront="0" axleRear="0.05" file3D="#3dmodels#Pedestrians\Ped - Man 01.v3d" height="1.775128" jointFront="0" jointRear="0" length="0.455692" partWOutPassFront="0" partWOutPassRear="0" scale="1" shaftLen="0" width="0.574744" yawAngle="0">
<posRel xOffset="0" yOffset="0" zOffset="0"/>
</model2D3DSegment>
</model2D3DSegs>
</model2D3D>
<model2D3D name="Ped - Man 02" no="102">
<model2D3DSegs>
<model2D3DSegment axleFront="0" axleRear="0.05" file3D="#3dmodels#Pedestrians\Ped - Man 02.v3d" height="1.7" jointFront="0" jointRear="0" length="0.409" partWOutPassFront="0" partWOutPassRear="0" scale="1" shaftLen="0" width="0.631226" yawAngle="0">
<posRel xOffset="0" yOffset="0" zOffset="0"/>
</model2D3DSegment>
</model2D3DSegs>
</model2D3D>
<model2D3D name="Ped - Man 03" no="103">
<model2D3DSegs>
<model2D3DSegment axleFront="0" axleRear="0.05" file3D="#3dmodels#Pedestrians\Ped - Man 03.v3d" height="1.830008" jointFront="0" jointRear="0" length="0.442" partWOutPassFront="0" partWOutPassRear="0" scale="1" shaftLen="0" width="0.596209" yawAngle="0">
<posRel xOffset="0" yOffset="0" zOffset="0"/>
</model2D3DSegment>
</model2D3DSegs>
</model2D3D>
<model2D3D name="Ped - Man 04" no="104">
<model2D3DSegs>
<model2D3DSegment axleFront="0" axleRear="0.05" file3D="#3dmodels#Pedestrians\Ped - Man 04.v3d" height="1.714677" jointFront="0" jointRear="0" length="0.435" partWOutPassFront="0" partWOutPassRear="0" scale="1" shaftLen="0" width="0.59081" yawAngle="0">
<posRel xOffset="0" yOffset="0" zOffset="0"/>
</model2D3DSegment>
</model2D3DSegs>
</model2D3D>
<model2D3D name="Ped - Woman 01" no="201">
<model2D3DSegs>
<model2D3DSegment axleFront="-0.03" axleRear="0" file3D="#3dmodels#Pedestrians\Ped - Woman 01.v3d" height="1.7" jointFront="-0.03" jointRear="0" length="0.36" partWOutPassFront="0" partWOutPassRear="0" scale="1" shaftLen="0" width="0.503967" yawAngle="0">
<posRel xOffset="0" yOffset="0" zOffset="0"/>
</model2D3DSegment>
</model2D3DSegs>
</model2D3D>
<model2D3D name="Ped - Woman 02" no="202">
<model2D3DSegs>
<model2D3DSegment axleFront="-0.033" axleRear="0" file3D="#3dmodels#Pedestrians\Ped - Woman 02.v3d" height="1.590396" jointFront="-0.033" jointRear="0" length="0.342" partWOutPassFront="0" partWOutPassRear="0" scale="1" shaftLen="0" width="0.457616" yawAngle="0">
<posRel xOffset="0" yOffset="0" zOffset="0"/>
</model2D3DSegment>
</model2D3DSegs>
</model2D3D>
<model2D3D name="Ped - Woman 03" no="203">
<model2D3DSegs>
<model2D3DSegment axleFront="-0.03" axleRear="0" file3D="#3dmodels#Pedestrians\Ped - Woman 03.v3d" height="1.675166" jointFront="-0.03" jointRear="0" length="0.397" partWOutPassFront="0" partWOutPassRear="0" scale="1" shaftLen="0" width="0.484253" yawAngle="0">
<posRel xOffset="0" yOffset="0" zOffset="0"/>
</model2D3DSegment>
</model2D3DSegs>
</model2D3D>
<model2D3D name="Ped - Woman 04" no="204">
<model2D3DSegs>
<model2D3DSegment axleFront="-0.03" axleRear="0" file3D="#3dmodels#Pedestrians\Ped - Woman 04.v3d" height="1.646016" jointFront="-0.03" jointRear="0" length="0.31" partWOutPassFront="0" partWOutPassRear="0" scale="1" shaftLen="0" width="0.45593" yawAngle="0">
<posRel xOffset="0" yOffset="0" zOffset="0"/>
</model2D3DSegment>
</model2D3DSegs>
</model2D3D>
<model2D3D name="Ped - Woman & Child" no="251">
<model2D3DSegs>
<model2D3DSegment axleFront="-0.054955" axleRear="0.054955" file3D="#3dmodels#Pedestrians\Ped - Woman & Child.v3d" height="1.675099" jointFront="-0.054955" jointRear="0" length="0.357164" partWOutPassFront="0" partWOutPassRear="0" scale="1" shaftLen="0" width="0.938736" yawAngle="0">
<posRel xOffset="0" yOffset="0" zOffset="0"/>
</model2D3DSegment>
</model2D3DSegs>
</model2D3D>
<model2D3D name="Ped - Wheelchair" no="301">
<model2D3DSegs>
<model2D3DSegment axleFront="-0.12" axleRear="0.335" file3D="#3dmodels#Pedestrians\Ped - Wheelchair Simple.v3d" height="1.527828" jointFront="-0.52" jointRear="0.58" length="1.235834" partWOutPassFront="0" partWOutPassRear="0" scale="1" shaftLen="0" width="0.797027" yawAngle="0">
<posRel xOffset="0" yOffset="0" zOffset="0"/>
</model2D3DSegment>
</model2D3DSegs>
</model2D3D>
</models2D3D>
<netPara concatMaxLen="255" concatSeparator="," drivSimActive="false" linkGradBas="ATTRIBUTEGRADIENT" northDir="0" pedDefCellSize="0.15" pedDefObstDist="0.5" pedDirChgAngle="4" pedDirChgClip="true" pedNbhSearGridSize="5" pedQueueOrder="0.7" pedQueueStraight="0.6" powWghtRatioMax="30" powWghtRatioMin="7" radExper="2" sigHead3DArrowColorRedAmb="BLACKARROWONCOLOR" trafReg="RIGHTHANDTRAFFIC" underScenMngm="false" unitAccel="METERSPERSQUARESECOND" unitLenLong="KILOMETERS" unitLenShort="METERS" unitLenVeryShort="MILLIMETERS" unitSpeed="KILOMETERSPERHOUR" unitSpeedSmall="METERSPERSECOND">
<defRefsElevator areaBehavTypAlight="2" areaBehavTypInCab="1" displTypCabCeil="45" displTypCabFloor="44" displTypCabWall="43" displTypDoor="42" displTypShaft="41"/>
<defRefsParkingLot dirChgDurDist="3"/>
<refPointMap x="443683563.26937336" y="3229575473.4393358"/>
<refPointNet x="540417.5903613962" y="3999507.3204211034"/>
</netPara>
<occupancyDistributions>
<occupancyDistribution mean="1" name="Single Occupancy" no="1" stdDev="0" type="NORMAL"/>
</occupancyDistributions>
<pedestrianClasses>
<pedestrianClass color="ff000000" name="Man, Woman" no="10" usePedTypeColor="true">
<pedTypes>
<intObjectRef key="100"/>
<intObjectRef key="200"/>
</pedTypes>
</pedestrianClass>
<pedestrianClass color="ff000000" name="Wheelchair User" no="30" usePedTypeColor="true">
<pedTypes>
<intObjectRef key="300"/>
</pedTypes>
</pedestrianClass>
</pedestrianClasses>
<pedestrianCompositions>
<pedestrianComposition name="Pedestrians" no="1">
<pedCompRelFlows>
<pedestrianCompositionRelativeFlow desSpeedDistr="1022" pedType="100" relFlow="1"/>
<pedestrianCompositionRelativeFlow desSpeedDistr="1023" pedType="200" relFlow="1"/>
</pedCompRelFlows>
</pedestrianComposition>
<pedestrianComposition name="Commuters at a station" no="11">
<pedCompRelFlows>
<pedestrianCompositionRelativeFlow desSpeedDistr="1002" pedType="100" relFlow="10"/>
<pedestrianCompositionRelativeFlow desSpeedDistr="1008" pedType="100" relFlow="4"/>
<pedestrianCompositionRelativeFlow desSpeedDistr="1010" pedType="100" relFlow="30"/>
<pedestrianCompositionRelativeFlow desSpeedDistr="1002" pedType="200" relFlow="10"/>
<pedestrianCompositionRelativeFlow desSpeedDistr="1008" pedType="200" relFlow="4"/>
<pedestrianCompositionRelativeFlow desSpeedDistr="1010" pedType="200" relFlow="30"/>
<pedestrianCompositionRelativeFlow desSpeedDistr="1009" pedType="250" relFlow="10"/>
<pedestrianCompositionRelativeFlow desSpeedDistr="1001" pedType="300" relFlow="2"/>
</pedCompRelFlows>
</pedestrianComposition>
<pedestrianComposition name="International Maritime Organization MSC/Circ. 1238" no="21">
<pedCompRelFlows>
<pedestrianCompositionRelativeFlow desSpeedDistr="1020" pedType="100" relFlow="7"/>
<pedestrianCompositionRelativeFlow desSpeedDistr="1022" pedType="100" relFlow="7"/>
<pedestrianCompositionRelativeFlow desSpeedDistr="1024" pedType="100" relFlow="16"/>
<pedestrianCompositionRelativeFlow desSpeedDistr="1026" pedType="100" relFlow="10"/>
<pedestrianCompositionRelativeFlow desSpeedDistr="1028" pedType="100" relFlow="10"/>
<pedestrianCompositionRelativeFlow desSpeedDistr="1021" pedType="200" relFlow="7"/>
<pedestrianCompositionRelativeFlow desSpeedDistr="1023" pedType="200" relFlow="7"/>
<pedestrianCompositionRelativeFlow desSpeedDistr="1025" pedType="200" relFlow="16"/>
<pedestrianCompositionRelativeFlow desSpeedDistr="1027" pedType="200" relFlow="10"/>
<pedestrianCompositionRelativeFlow desSpeedDistr="1029" pedType="200" relFlow="10"/>
</pedCompRelFlows>
</pedestrianComposition>
</pedestrianCompositions>
<pedestrianTypes>
<pedestrianType hairColorDistr="102" hgtVar="0.15" lenVar="0.1" model2D3DDistr="100" name="Man" no="100" shirtColorDistr="101" shoesColorDistr="104" trousersColorDistr="103" walkBehav="1" widVar="0.1"/>
<pedestrianType hairColorDistr="202" hgtVar="0.15" lenVar="0.1" model2D3DDistr="200" name="Woman" no="200" shirtColorDistr="201" shoesColorDistr="204" trousersColorDistr="203" walkBehav="1" widVar="0.1"/>
<pedestrianType hairColorDistr="202" hgtVar="0.15" lenVar="0.1" model2D3DDistr="250" name="Woman & Child" no="250" shirtColorDistr="201" shoesColorDistr="204" trousersColorDistr="203" walkBehav="1" widVar="0.1"/>
<pedestrianType hairColorDistr="102" hgtVar="0.1" lenVar="0.1" model2D3DDistr="300" name="Wheelchair User" no="300" shirtColorDistr="101" shoesColorDistr="104" trousersColorDistr="103" walkBehav="1" widVar="0.1"/>
</pedestrianTypes>
<powerDistributions>
<powerDistribution name="" no="1">
<distrDataPts>
<distributionDataPoint fx="0" x="55"/>
<distributionDataPoint fx="1" x="160"/>
</distrDataPts>
</powerDistribution>
<powerDistribution name="" no="2">
<distrDataPts>
<distributionDataPoint fx="0" x="150"/>
<distributionDataPoint fx="1" x="400"/>
</distrDataPts>
</powerDistribution>
<powerDistribution name="" no="3">
<distrDataPts>
<distributionDataPoint fx="0" x="150"/>
<distributionDataPoint fx="1" x="300"/>
</distrDataPts>
</powerDistribution>
<powerDistribution name="" no="4">
<distrDataPts>
<distributionDataPoint fx="0" x="300"/>
<distributionDataPoint fx="1" x="600"/>
</distrDataPts>
</powerDistribution>
<powerDistribution name="" no="5">
<distrDataPts>
<distributionDataPoint fx="0" x="0.5"/>
<distributionDataPoint fx="1" x="0.7"/>
</distrDataPts>
</powerDistribution>
<powerDistribution name="" no="6">
<distrDataPts>
<distributionDataPoint fx="0" x="0.5"/>
<distributionDataPoint fx="1" x="0.7"/>
</distrDataPts>
</powerDistribution>
</powerDistributions>
<simulation comment="" numCores="1" numRuns="5" randSeed="42" randSeedIncr="1" retroSync="false" simMode="MICRO" simPeriod="3600" simRes="10" simSpeed="10" startTm="0" useAllCores="true" useMaxSimSpeed="true" volumeIncrDynAssign="0"/>
<timeDistributions>
<timeDistribution mean="0.5" name="0.5 s" no="1" stdDev="0" type="NORMAL"/>
<timeDistribution mean="0.9" name="0.9 s" no="2" stdDev="0" type="NORMAL"/>
<timeDistribution mean="5" name="5 s ±" no="3" stdDev="1" type="NORMAL"/>
<timeDistribution mean="20" name="20 s ±" no="20" stdDev="2" type="NORMAL"/>
<timeDistribution mean="30" name="30 s ±" no="30" stdDev="10" type="NORMAL"/>
<timeDistribution mean="2" name="2.0 s" no="101" stdDev="0" type="NORMAL"/>
<timeDistribution mean="1.5" name="1.5 s" no="102" stdDev="0" type="NORMAL"/>
<timeDistribution mean="0.6" name="0.6 s" no="103" stdDev="0" type="NORMAL"/>
</timeDistributions>
<timeIntervalSets>
<timeIntervalSet no="VEHICLEINPUT">
<timeInts>
<timeInterval start="0"/>
</timeInts>
</timeIntervalSet>
<timeIntervalSet no="VEHICLEROUTESTATIC">
<timeInts>
<timeInterval start="0"/>
</timeInts>
</timeIntervalSet>
<timeIntervalSet no="VEHICLEROUTEPARTIAL">
<timeInts>
<timeInterval start="0"/>
</timeInts>
</timeIntervalSet>
<timeIntervalSet no="VEHICLEROUTEPARKING">
<timeInts>
<timeInterval start="0"/>
</timeInts>
</timeIntervalSet>
<timeIntervalSet no="PEDESTRIANINPUT">
<timeInts>
<timeInterval start="0"/>
</timeInts>
</timeIntervalSet>
<timeIntervalSet no="PEDESTRIANROUTEPARTIAL">
<timeInts>
<timeInterval start="0"/>
</timeInts>
</timeIntervalSet>
<timeIntervalSet no="VEHICLEROUTEPARTIALPT">
<timeInts>
<timeInterval start="0"/>
</timeInts>
</timeIntervalSet>
<timeIntervalSet no="AREABEHAVIORTYPE">
<timeInts>
<timeInterval start="0"/>
</timeInts>
</timeIntervalSet>
<timeIntervalSet no="MANAGEDLANESFACILITY">
<timeInts>
<timeInterval start="0"/>
</timeInts>
</timeIntervalSet>
<timeIntervalSet no="PEDESTRIANROUTESTATIC">
<timeInts>
<timeInterval start="0"/>
</timeInts>
</timeIntervalSet>
</timeIntervalSets>
<vehicleClasses>
<vehicleClass anmid="" color="ff000000" name="Car" no="10" useVehTypeColor="true">
<vehTypes>
<intObjectRef key="100"/>
</vehTypes>
</vehicleClass>
<vehicleClass anmid="" color="ff000000" name="HGV" no="20" useVehTypeColor="true">
<vehTypes>
<intObjectRef key="200"/>
</vehTypes>
</vehicleClass>
<vehicleClass anmid="" color="ff000000" name="Bus" no="30" useVehTypeColor="true">
<vehTypes>
<intObjectRef key="300"/>
</vehTypes>
</vehicleClass>
<vehicleClass anmid="" color="ff000000" name="Tram" no="40" useVehTypeColor="true">
<vehTypes>
<intObjectRef key="400"/>
</vehTypes>
</vehicleClass>
<vehicleClass anmid="" color="ff000000" name="Pedestrian" no="50" useVehTypeColor="true">
<vehTypes>
<intObjectRef key="510"/>
<intObjectRef key="520"/>
</vehTypes>
</vehicleClass>
<vehicleClass anmid="" color="ff000000" name="Bike" no="60" useVehTypeColor="true">
<vehTypes>
<intObjectRef key="610"/>
<intObjectRef key="620"/>
</vehTypes>
</vehicleClass>
</vehicleClasses>
<vehicleCompositions>
<vehicleComposition name="Default" no="1">
<vehCompRelFlows>
<vehicleCompositionRelativeFlow desSpeedDistr="50" relFlow="0.98" vehType="100"/>
<vehicleCompositionRelativeFlow desSpeedDistr="50" relFlow="0.02" vehType="200"/>
</vehCompRelFlows>
</vehicleComposition>
</vehicleCompositions>
<vehicleTypes>
<vehicleType alightTm="0" anmFlag="false" boardTm="0" capExact="false" capacity="0" category="CAR" clearTmPT="0" colorDistr1="1" desAccelFunc="1" desDecelFunc="1" distCoeffPerMeter="0" doorClosDur="2" dwellTmIsAdd="true" equip="" extDriver="false" extDriverDLLFile="" extDriverParFile="" extEmissionDLLFile="" linkCostCoeff="1" maxAccelFunc="1" maxDecelFunc="1" model2D3DDistr="10" name="Car" no="100" occupDistr="1" travTmCoeff="1">
<parkLotSelPars>
<parkingLotSelectionParameters attrac="0" avail="0" decSituation="DEPARTUREFROMPARKINGLOT" distFromDestM="0" genCost="0" parkFee="0"/>
<parkingLotSelectionParameters attrac="0" avail="0" decSituation="DYNAMICROUTINGDECISION" distFromDestM="0" genCost="0" parkFee="0"/>
<parkingLotSelectionParameters attrac="0" avail="0" decSituation="ROUTEGUIDANCETACTIC1" distFromDestM="0" genCost="0" parkFee="0"/>
<parkingLotSelectionParameters attrac="0" avail="0" decSituation="ROUTEGUIDANCETACTIC2" distFromDestM="0" genCost="0" parkFee="0"/>
</parkLotSelPars>
</vehicleType>
<vehicleType alightTm="0" anmFlag="false" boardTm="0" capExact="false" capacity="0" category="HGV" clearTmPT="0" colorDistr1="1" desAccelFunc="2" desDecelFunc="2" distCoeffPerMeter="0" doorClosDur="2" dwellTmIsAdd="true" equip="" extDriver="false" extDriverDLLFile="" extDriverParFile="" extEmissionDLLFile="" linkCostCoeff="1" maxAccelFunc="2" maxDecelFunc="2" model2D3DDistr="20" name="HGV" no="200" powerDistr="2" travTmCoeff="1" weightDistr="2">
<parkLotSelPars>
<parkingLotSelectionParameters attrac="0" avail="0" decSituation="DEPARTUREFROMPARKINGLOT" distFromDestM="0" genCost="0" parkFee="0"/>
<parkingLotSelectionParameters attrac="0" avail="0" decSituation="DYNAMICROUTINGDECISION" distFromDestM="0" genCost="0" parkFee="0"/>
<parkingLotSelectionParameters attrac="0" avail="0" decSituation="ROUTEGUIDANCETACTIC1" distFromDestM="0" genCost="0" parkFee="0"/>
<parkingLotSelectionParameters attrac="0" avail="0" decSituation="ROUTEGUIDANCETACTIC2" distFromDestM="0" genCost="0" parkFee="0"/>
</parkLotSelPars>
</vehicleType>
<vehicleType alightTm="1" anmFlag="false" boardTm="2" capExact="false" capacity="110" category="BUS" clearTmPT="8" colorDistr1="1" desAccelFunc="3" desDecelFunc="3" distCoeffPerMeter="0" doorClosDur="2" dwellTmIsAdd="true" equip="" extDriver="false" extDriverDLLFile="" extDriverParFile="" extEmissionDLLFile="" linkCostCoeff="1" maxAccelFunc="3" maxDecelFunc="3" model2D3DDistr="30" name="Bus" no="300" occupDistr="1" travTmCoeff="1">
<parkLotSelPars>
<parkingLotSelectionParameters attrac="0" avail="0" decSituation="DEPARTUREFROMPARKINGLOT" distFromDestM="0" genCost="0" parkFee="0"/>
<parkingLotSelectionParameters attrac="0" avail="0" decSituation="DYNAMICROUTINGDECISION" distFromDestM="0" genCost="0" parkFee="0"/>
<parkingLotSelectionParameters attrac="0" avail="0" decSituation="ROUTEGUIDANCETACTIC1" distFromDestM="0" genCost="0" parkFee="0"/>
<parkingLotSelectionParameters attrac="0" avail="0" decSituation="ROUTEGUIDANCETACTIC2" distFromDestM="0" genCost="0" parkFee="0"/>
</parkLotSelPars>
</vehicleType>
<vehicleType alightTm="0.5" anmFlag="false" boardTm="0.5" capExact="false" capacity="215" category="TRAM" clearTmPT="12" colorDistr1="1" desAccelFunc="4" desDecelFunc="4" distCoeffPerMeter="0" doorClosDur="2" dwellTmIsAdd="true" equip="" extDriver="false" extDriverDLLFile="" extDriverParFile="" extEmissionDLLFile="" linkCostCoeff="1" maxAccelFunc="4" maxDecelFunc="4" model2D3DDistr="40" name="Tram" no="400" occupDistr="1" travTmCoeff="1">
<parkLotSelPars>
<parkingLotSelectionParameters attrac="0" avail="0" decSituation="DEPARTUREFROMPARKINGLOT" distFromDestM="0" genCost="0" parkFee="0"/>
<parkingLotSelectionParameters attrac="0" avail="0" decSituation="DYNAMICROUTINGDECISION" distFromDestM="0" genCost="0" parkFee="0"/>
<parkingLotSelectionParameters attrac="0" avail="0" decSituation="ROUTEGUIDANCETACTIC1" distFromDestM="0" genCost="0" parkFee="0"/>
<parkingLotSelectionParameters attrac="0" avail="0" decSituation="ROUTEGUIDANCETACTIC2" distFromDestM="0" genCost="0" parkFee="0"/>
</parkLotSelPars>
</vehicleType>
<vehicleType alightTm="0" anmFlag="false" boardTm="0" capExact="false" capacity="0" category="PEDESTRIAN" clearTmPT="0" colorDistr1="101" colorDistr2="102" colorDistr3="103" colorDistr4="104" desAccelFunc="5" desDecelFunc="5" distCoeffPerMeter="0" doorClosDur="2" dwellTmIsAdd="true" equip="" extDriver="false" extDriverDLLFile="" extDriverParFile="" extEmissionDLLFile="" linkCostCoeff="1" maxAccelFunc="5" maxDecelFunc="5" model2D3DDistr="100" name="Man" no="510" travTmCoeff="1">
<parkLotSelPars>
<parkingLotSelectionParameters attrac="0" avail="0" decSituation="DEPARTUREFROMPARKINGLOT" distFromDestM="0" genCost="0" parkFee="0"/>
<parkingLotSelectionParameters attrac="0" avail="0" decSituation="DYNAMICROUTINGDECISION" distFromDestM="0" genCost="0" parkFee="0"/>
<parkingLotSelectionParameters attrac="0" avail="0" decSituation="ROUTEGUIDANCETACTIC1" distFromDestM="0" genCost="0" parkFee="0"/>
<parkingLotSelectionParameters attrac="0" avail="0" decSituation="ROUTEGUIDANCETACTIC2" distFromDestM="0" genCost="0" parkFee="0"/>
</parkLotSelPars>
</vehicleType>
<vehicleType alightTm="0" anmFlag="false" boardTm="0" capExact="false" capacity="0" category="PEDESTRIAN" clearTmPT="0" colorDistr1="201" colorDistr2="202" colorDistr3="203" colorDistr4="204" desAccelFunc="5" desDecelFunc="5" distCoeffPerMeter="0" doorClosDur="2" dwellTmIsAdd="true" equip="" extDriver="false" extDriverDLLFile="" extDriverParFile="" extEmissionDLLFile="" linkCostCoeff="1" maxAccelFunc="5" maxDecelFunc="5" model2D3DDistr="200" name="Woman" no="520" travTmCoeff="1">
<parkLotSelPars>
<parkingLotSelectionParameters attrac="0" avail="0" decSituation="DEPARTUREFROMPARKINGLOT" distFromDestM="0" genCost="0" parkFee="0"/>
<parkingLotSelectionParameters attrac="0" avail="0" decSituation="DYNAMICROUTINGDECISION" distFromDestM="0" genCost="0" parkFee="0"/>
<parkingLotSelectionParameters attrac="0" avail="0" decSituation="ROUTEGUIDANCETACTIC1" distFromDestM="0" genCost="0" parkFee="0"/>
<parkingLotSelectionParameters attrac="0" avail="0" decSituation="ROUTEGUIDANCETACTIC2" distFromDestM="0" genCost="0" parkFee="0"/>
</parkLotSelPars>
</vehicleType>
<vehicleType alightTm="0" anmFlag="false" boardTm="0" capExact="false" capacity="0" category="BIKE" clearTmPT="0" colorDistr1="101" colorDistr2="102" colorDistr3="103" colorDistr4="60" desAccelFunc="6" desDecelFunc="6" distCoeffPerMeter="0" doorClosDur="2" dwellTmIsAdd="true" equip="" extDriver="false" extDriverDLLFile="" extDriverParFile="" extEmissionDLLFile="" linkCostCoeff="1" maxAccelFunc="6" maxDecelFunc="6" model2D3DDistr="61" name="Bike Man" no="610" travTmCoeff="1">
<parkLotSelPars>
<parkingLotSelectionParameters attrac="0" avail="0" decSituation="DEPARTUREFROMPARKINGLOT" distFromDestM="0" genCost="0" parkFee="0"/>
<parkingLotSelectionParameters attrac="0" avail="0" decSituation="DYNAMICROUTINGDECISION" distFromDestM="0" genCost="0" parkFee="0"/>
<parkingLotSelectionParameters attrac="0" avail="0" decSituation="ROUTEGUIDANCETACTIC1" distFromDestM="0" genCost="0" parkFee="0"/>
<parkingLotSelectionParameters attrac="0" avail="0" decSituation="ROUTEGUIDANCETACTIC2" distFromDestM="0" genCost="0" parkFee="0"/>
</parkLotSelPars>
</vehicleType>
<vehicleType alightTm="0" anmFlag="false" boardTm="0" capExact="false" capacity="0" category="BIKE" clearTmPT="0" colorDistr1="201" colorDistr2="202" colorDistr3="203" colorDistr4="60" desAccelFunc="6" desDecelFunc="6" distCoeffPerMeter="0" doorClosDur="2" dwellTmIsAdd="true" equip="" extDriver="false" extDriverDLLFile="" extDriverParFile="" extEmissionDLLFile="" linkCostCoeff="1" maxAccelFunc="6" maxDecelFunc="6" model2D3DDistr="62" name="Bike Woman" no="620" travTmCoeff="1">
<parkLotSelPars>
<parkingLotSelectionParameters attrac="0" avail="0" decSituation="DEPARTUREFROMPARKINGLOT" distFromDestM="0" genCost="0" parkFee="0"/>
<parkingLotSelectionParameters attrac="0" avail="0" decSituation="DYNAMICROUTINGDECISION" distFromDestM="0" genCost="0" parkFee="0"/>
<parkingLotSelectionParameters attrac="0" avail="0" decSituation="ROUTEGUIDANCETACTIC1" distFromDestM="0" genCost="0" parkFee="0"/>
<parkingLotSelectionParameters attrac="0" avail="0" decSituation="ROUTEGUIDANCETACTIC2" distFromDestM="0" genCost="0" parkFee="0"/>
</parkLotSelPars>
</vehicleType>
</vehicleTypes>
<walkingBehaviors>
<walkingBehavior aSocIso="2.72" aSocMean="0.4" bSocIso="0.2" bSocMean="2.8" lambda="0.176" name="Default" no="1" noise="1.2" reactToN="8" sidePref="NONE" tau="0.4" vd="3"/>
<walkingBehavior aSocIso="2.72" aSocMean="0.4" bSocIso="0.2" bSocMean="2.8" lambda="0.176" name="Elevator (In Cab)" no="2" noise="0.3" reactToN="8" sidePref="NONE" tau="0.4" vd="3"/>
<walkingBehavior aSocIso="2.04" aSocMean="0.4" bSocIso="0.3" bSocMean="2.8" lambda="0.176" name="Elevator (Alighting)" no="3" noise="1.2" reactToN="8" sidePref="NONE" tau="0.2" vd="3"/>
</walkingBehaviors>
<weightDistributions>
<weightDistribution name="Car" no="1">
<distrDataPts>
<distributionDataPoint fx="0" x="800"/>
<distributionDataPoint fx="1" x="2000"/>
</distrDataPts>
</weightDistribution>
<weightDistribution name="HGV" no="2">
<distrDataPts>
<distributionDataPoint fx="0" x="2800"/>
<distributionDataPoint fx="1" x="40000"/>
</distrDataPts>
</weightDistribution>
<weightDistribution name="Bus" no="3">
<distrDataPts>
<distributionDataPoint fx="0" x="4000"/>
<distributionDataPoint fx="1" x="12000"/>
</distrDataPts>
</weightDistribution>
<weightDistribution name="Tram" no="4">
<distrDataPts>
<distributionDataPoint fx="0" x="23000"/>
<distributionDataPoint fx="1" x="58000"/>
</distrDataPts>
</weightDistribution>
<weightDistribution name="Pedestrian" no="5">
<distrDataPts>
<distributionDataPoint fx="0" x="30"/>
<distributionDataPoint fx="1" x="120"/>
</distrDataPts>
</weightDistribution>
<weightDistribution name="Bike" no="6">
<distrDataPts>
<distributionDataPoint fx="0" x="40"/>
<distributionDataPoint fx="1" x="130"/>
</distrDataPts>
</weightDistribution>
<weightDistribution name="Dreyfuss M" no="7">
<distrDataPts>
<distributionDataPoint fx="0" x="73.7"/>
<distributionDataPoint fx="1" x="83.1"/>
</distrDataPts>
</weightDistribution>
<weightDistribution name="Dreyfuss F" no="8">
<distrDataPts>
<distributionDataPoint fx="0" x="53.4"/>
<distributionDataPoint fx="0.5" x="62.5"/>
<distributionDataPoint fx="1" x="78.8"/>
</distrDataPts>
</weightDistribution>
</weightDistributions>
</network>
代码:
# -*- coding:utf-8 -*-
import pandas as pd
def getbe (str) :
with open (r'D:\Pyproject\0temp\vissim' + '\\' + str + '.txt', 'r') as f :
context = f.read ()
return context
linetitle = ''' <linkPolyPoint '''
lineend = ''' zOffset="0"/>'''
def getmid (s1, s2) :
data = pd.read_csv (s1, header = None)
with open (s2, 'a+') as g :
g.truncate (0)
g.close ()
for i in range (len (data)) :
xy = linetitle + 'x="' + str (data.iloc [i, 0]) + '" y="' + str (data.iloc [i, 1]) + '"' + lineend
with open (s2, 'a+') as g :
print (xy, file = g)
g.close ()
with open (s2, 'r') as g :
con = g.read ()
return con
# getmid ('L1.csv', 'L1tem.csv')
firsttitle = ''' <links>
<link assumSpeedOncom="60" consVehInDynPot="false" costPerKm="0" desSpeedFact="1" direction="ALL" displayType="1" emergStopDist="5" emiCalcAct="true" gradient="0" hasOvtLn="false" isPedArea="false" level="1" linkBehavType="1" linkEvalAct="true" linkEvalSegLen="10" lnChgDist="200" lnChgDistIsPerLn="false" lnChgEvalAct="true" lookAheadDistOvt="500" mesoFollowUpGap="0" mesoSpeed="50" mesoSpeedModel="VEHICLEBASED" name="" netPerfEvalAct="true" no="1" ovtOnlyPT="false" ovtSpeedFact="1.3" showClsfValues="true" showLinkBar="true" showVeh="true" surch1="0" surch2="0" thickness="0" vehDynPotG="3" vehRecAct="true">''' + '\n'
sec = ''' <geometry>
<linkPolyPts>''' + '\n'
sec_end = ''' </linkPolyPts>
</geometry>''' + '\n'
lane1 = ''' <lanes>
<lane width="3.75"/> <lane width="3.75"/> <lane width="3.75"/> </lanes>''' + '\n'
lane2 = ''' <lanes>
<lane width="3.5"/> <lane width="3.5"/> </lanes>''' + '\n'
sectitle0 = ''' </link>
<link assumSpeedOncom="60" consVehInDynPot="false" costPerKm="0" desSpeedFact="1" direction="ALL" displayType="1" emergStopDist="5" emiCalcAct="true" gradient="0" hasOvtLn="false" isPedArea="false" level="1" linkBehavType="3" linkEvalAct="true" linkEvalSegLen="10" lnChgDist="200" lnChgDistIsPerLn="false" lnChgEvalAct="true" lookAheadDistOvt="500" mesoFollowUpGap="0" mesoSpeed="50" mesoSpeedModel="VEHICLEBASED" name="" netPerfEvalAct="true" no="'''sectitle1 = '''" ovtOnlyPT="false" ovtSpeedFact="1.3" showClsfValues="true" showLinkBar="true" showVeh="true" surch1="0" surch2="0" thickness="0" vehDynPotG="3" vehRecAct="true">''' + '\n'
end = ''' </link>
</links>'''
mid = (firsttitle + sec + str (getmid ('L1.csv', 'L1tem.csv')) + sec_end + lane1 +
sectitle0 + str (2) + sectitle1 + sec + str (getmid ('L2.csv', 'L2tem.csv')) + sec_end + lane1 +
sectitle0 + str (3) + sectitle1 + sec + str (getmid ('L3.csv', 'L3tem.csv')) + sec_end + lane2 +
sectitle0 + str (4) + sectitle1 + sec + str (getmid ('L4.csv', 'L4tem.csv')) + sec_end + lane1 + end)
with open ('mid.csv', 'w') as j :
j.truncate (0)
j.close ()
with open ('mid.csv', 'w') as j :
print (mid, file = j)
j.close ()
str = getbe ('be') + '\n' + mid + '\n' + getbe ('end')
print (str)
with open ('test.inpx', 'w') as j :
j.truncate (0)
j.close ()
with open ('test.inpx', 'w') as j :
print (str, file = j)
j.close ()
这样导入vissim时,可能会出现多条路混在一起,但是对于弯道较多的线位,还是比一个个节点拖动要快很多。待完善。
附件二 vissim简明教程
来自网络,仅做学习,请勿商用


































评论(0)
暂无评论